2020年“世界之星”包装奖 WorldStar Packaging Awards 获奖名单
发布时间:2021年2月23日 分类:竞赛资讯
浏览量:2624

2020年“世界之星”包装奖评审结果于北京时间2021年1月8日公布。
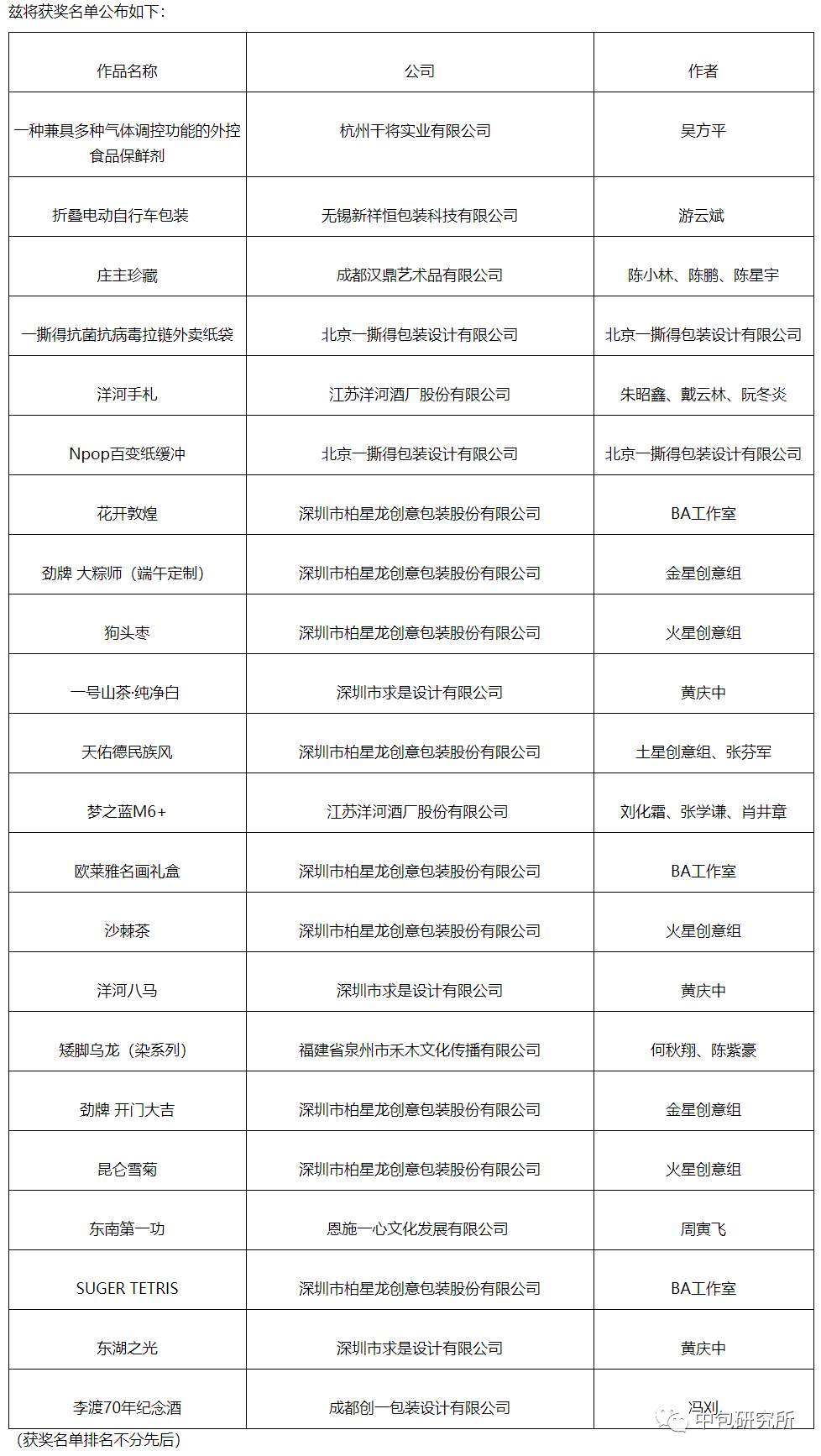
2020年“世界之星”包装奖共收到来自36个国家和地区的346件包装设计作品。经过评委的严格评定,共有194件作品获奖。中国出口商品包装研究所暨“世界之星”包装奖作品推荐组委会推荐38件参赛作品,共有22件获得“世界之星”包装奖WorldStar Packaging Awards。

源自:WPO官网

“世界之星”包装奖是由世界包装组织(WPO)主办的全球范围包装奖项,每年举行一次评选。中国出口商品包装研究所作为WPO理事单位以及中国“世界之星”包装奖作品推荐组委会秘书处,负责将中国参与评选的包装作品报送至世界包装组织,并每年率团出席颁奖典礼。
如需合作请电话联系或加微信,18637207311(微信同号)
本网站中未标注“来源或是标注“来源**(网站)”的作品,均转载于第三方网络平台,本网站转载系出于传递设计大赛信息之目的,不保证所有赛事的准确性、和完整性,请您在阅读、创作过程中自行确认,不代表本站的观点和立场,版权归原作者所有。若有侵权或异议请联系我们删除。
如遇下载附件无权限,请使用谷歌浏览器下载!