你的下一个获奖机会,从这里开始。
专注全球创意竞赛,助力你的高光时刻。
3393843933@qq.com
18637207311
首页
设计大赛
工业产品大赛
视觉传达大赛
建筑环境大赛
服装服饰大赛
影像艺术大赛
竞赛资讯
获奖作品
工业产品作品
视觉传达作品
建筑环境作品
服装服饰作品
影像艺术作品
设计学院
毕业设计
课程设计
设计视角
设计常识
设计图书
报名参赛
训练营
竞赛备忘录
设计网址
当前位置:
首页
竞赛资讯
2021第四届“黄鹤杯”工业设计大赛入围决赛作品名单
2021第四届“黄鹤杯”工业设计大赛入围决赛作品名单
发布时间:2021年7月10日
分类:
竞赛资讯
浏览量:1917
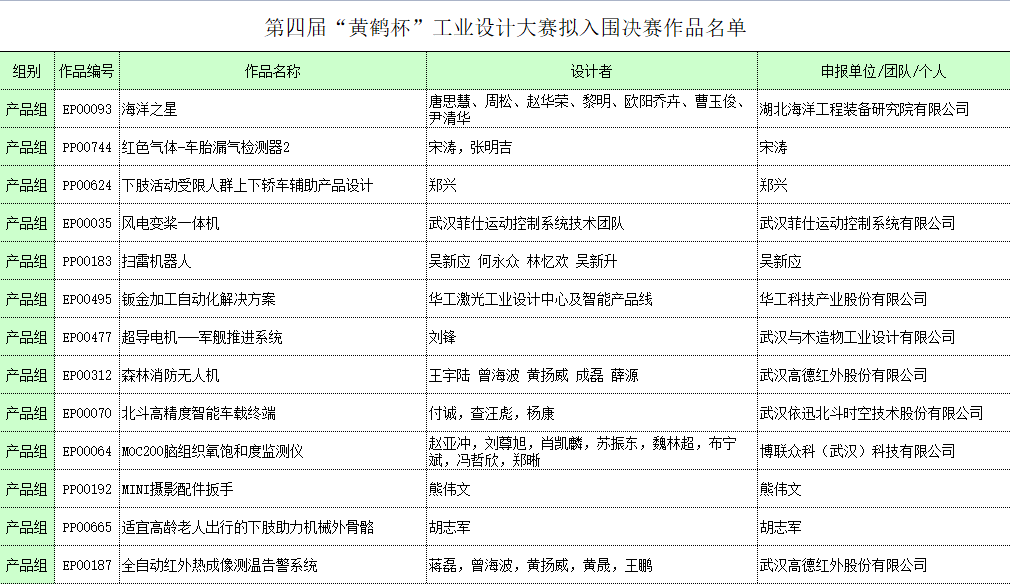
第四届“黄鹤杯”工业设计大赛初赛评审工作于7月8日举行,根据《关于举办第四届“黄鹤杯”工业设计大赛的通知》文件精神及评审细则,经专家评审,有200件作品入围决赛,其中产品组80件、创意组120件。现对入围决赛作品进行公示,接受社会监督。
公示期为2021年7月9日至7月15日。如有异议,请在公示期内向市经信局反映。
公示电话:
市经信局机关纪委: 027-85319490
市经信局对外经济合作处:027-85316877
相关:
2021第四届“黄鹤杯”工业设计大赛
2019第三届“黄鹤杯”工业设计大赛获奖名单
2019第三届“黄鹤杯”工业设计大赛
武汉市第二届“黄鹤杯”工业设计 大赛获奖公告
2017年第二届“黄鹤杯”工业设计大赛
标签
:
2021
,
作品
,
入围
,
决赛
,
名单
,
大赛
,
工业设计
,
第四届
,
黄鹤杯
如需合作请电话联系或加微信,18637207311(微信同号)
本网站中未标注“来源或是标注“来源**(网站)”的作品,均转载于第三方网络平台,本网站转载系出于传递设计大赛信息之目的,不保证所有赛事的准确性、和完整性,请您在阅读、创作过程中自行确认,不代表本站的观点和立场,版权归原作者所有。若有侵权或异议请联系我们删除。
如遇下载附件无权限,请使用谷歌浏览器下载!
上一篇:
查看详情 +
2021第十二届园冶杯大学生国际竞赛延期通知
下一篇:
查看详情 +
2021首届红色创意设计大赛获奖名单
相关推荐
2025年江门“市长杯”工业设计大赛入围决赛作品名单公布
2025年11月26日
2025 DIDAward 东莞杯国际工业设计大赛入围决赛作品通知 | 附主赛道入围名单公布
2025年10月29日
2024第四届“智博杯”中国(重庆)工业设计大赛入围终评参赛作品名单公示
2025年3月26日
2024 DiD Award(东莞杯)国际工业设计大赛入围决赛作品通知 | 附主赛道入围名单公布
2024年11月8日
2024年清远市工业设计大赛拟入围决赛作品名单
2024年10月26日
2024菏泽市第二届“市长杯”工业设计大赛拟入围决赛作品名单公示
2024年8月26日
2023 东莞杯国际工业设计大赛入围决赛作品通知 | 附主赛道专项赛获奖名单公布
2023年11月16日
2023淄博市第四届“齐鲁杯”工业设计大赛入围决赛名单
2023年9月1日
2022第四届中国·海峡“张三丰杯”竹产业国际工业设计大赛【产业创新组】入围名单及入围作品
2022年10月8日
2022第四届中国·海峡“张三丰杯”竹产业国际工业设计大赛【企业需求组】入围名单及入围作品
2022年10月8日
微信公众号-设计竞赛网
微信客服
微信公众号-设计竞赛网站
返回顶部