
本次活动的主题为“公园城市 未来花园”。9月13—16日为活动的建造阶段,37个竹构花园将于成都市中心城区面积最大的湿地公园青龙湖湿地公园开营搭建。9月16日下午举行建造周评奖及颁奖仪式,并正式向公众开放参观。
承办单位:成都市风景园林学会、北京《风景园林》杂志社有限公司、成都天府绿道建设投资集团有限公司、成都市国际商务会展服务中心、成都市公园城市建设发展研究院、成都市花木技术服务中心
支持单位:中共成都市委宣传部、成都市文化广电旅游局、龙泉山城市森林公园管委会
协办单位:成都市公园城市园林绿化事业发展中心、成都市绿化工程队、成都市绿化工程三队、成都市林草种苗站、成都市草堂花圃、成都大熊猫繁育研究基地、成都动物园、成都市人民公园、成都市植物园、成都市望江楼公园、成都市百花潭公园、成都市文化公园、成都市园林建设技术服务中心、成都市湿地保护中心





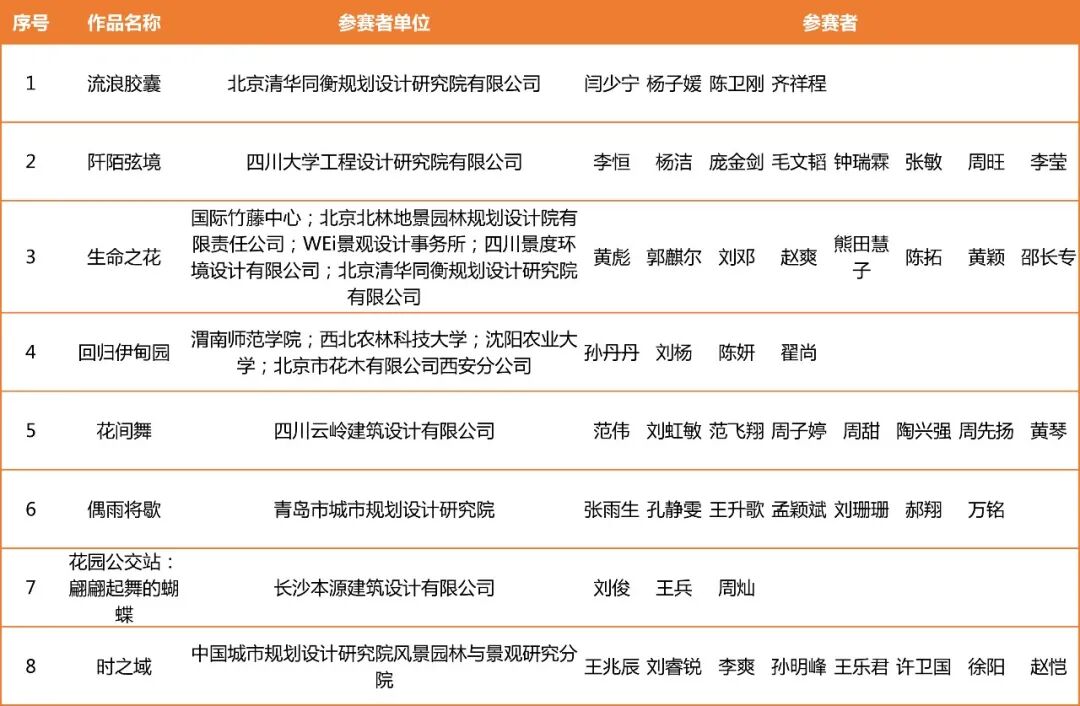
Affiliation: Beijing Tsinghua Tongheng Urban Planning and Design Institute
Participants: Yan Shaoning, Yang Ziyuan, Chen Weigang, Qi Xiangcheng

Affiliation: Engineering Design & Research Institute of Sichuan University Co., Ltd
Participants: Li Heng, Yang Jie, Pang Jinjian, Mao Wentao, Zhong Ruilin, Zhang Min, Zhou Wang, Li Ying
Flower of Life

Affiliations: International Centre for Bamboo and Rattan, Beijing Beilin Landscape Architecture institute, WEi Studio Landscape Architecture, SCAPE.DU DESIGN, Beijing Tsinghua Tongheng Urban Planning and Design Institute
Participants: Huang Biao, Guo Qier, Liu Deng, Zhao Shuang, Xiong Tianhuizi, Chen Tuo, Huang Ying, Shao Changzhuan

Affiliations: Weinan Normal University, Northwest A&F University, Shenyang Agricultural University, Xi 'an Branch of Beijing City Flower Co., Ltd
Participants: Sun Dandan, Liu Yang, Chen Yan, Zhai Shang

Affiliations: UP Design
Participants: Fan Wei, Liu Hongmin, Fan Feixiang, Zhou Ziting, Zhou Tian, Tao Xingqiang, Zhou Xianyang, Huang Qin

参赛者:张雨生、孔静雯、王升歌、孟颖斌、刘珊珊、郝翔、万铭
Affiliation: Qingdao Uban Planning & Design Research Institute
Participants: Zhang Yusheng, Kong Jingwen, Wang Shengge, Meng Yingbin, Liu Shanshan, Hao Xiang, Wan Ming

Affiliation: Changsha Ben Yuan Architectural Design Co., Ltd
Participants: Liu Jun, Wang Bing, Zhou Can
Timescope

Affiliation: China Academy of Urban Planning & Design, Institute of Landscape Architecture
Participants: Wang Zhaochen, Liu Ruirui, Li Shuang, Sun Mingfeng, Wang Lejun, Xu Weiguo, Xu Yang, Zhao Kai

参赛者:李佳侬、王锦轩、田绍弘、罗霖熠、冯晓暄、汪文清
Affiliation: China Agricultural University, Beijing Forestry University, Nanjing Tech University
Advisers: Wang Yijia, Liu Feng
Participants: Li Jianong, Wang Jinxuan, Tian Shaohong, Luo Linyi, Feng Xiaoxuan, Wang Wenqing

参赛者:王志茹、李若楠、冀李琼、曲琛、袁子鸣、苗明瑞、牟善睿、刘嘉鑫
Affiliation: Northeast Forestry University
Adviser: Xu Dawei
Participants: Wang Zhiru, Li Ruonan, Ji Liqiong, Qu Chen, Yuan Ziming, Miao Mingrui, Mu Shanrui, Liu Jiaxin

参赛者:梁键明、王丹雯、戚百韬、梁文红、柯家敏、黄婷君、邹小骞、饶婕妤
Affiliation: South China Agricultural University
Advisers: Lin Yiying, Li Jian
Participants: Liang Jianming, Wang Danwen, Qi Baitao, Liang Wenhong, Ke Jiamin, Huang Tingjun, Zou Xiaoqian, Rao Jieyu

参赛者:宣乐、胡昊冉、邓禹倩、高嘉雄、高禄鸿、徐悦颖、范凯
Affiliation: Northwest A&F University, Xi'an Foreign Affairs College
Advisers:Li Zhiguo, Sun Jing
Participants:Xuan Le, Hu Haoran, Deng Yuqian, Gao Jiaxiong, Gao Luhong, Xu Yueying, Fan Kai

参赛者:金爱博、武再辰、黄守邦、毛月婷、刘万珂、苗晨松、王宏伟、李梦姣
Affiliation: Beijing Forestry University
Advisers: Duan Wei, Li Hui
Participants: Jin Aibo, Wu Zaichen, Huang Shoubang, Mao Yueting, Liu Wanke, Miao Chensong, Wang Hongwei, Li Mengjiao

参赛者:赵书涵、高嘉阳、马迎雪、凌感、陈竹、许嘉艺、林怡静、魏红叶
Affiliations: Tsinghua University, Beijing Jiaotong University, Beijing Forestry University
Advisers: Song Yehao, Duan Wei
Participant: Zhao Shuhan, Gao Jiayang, Ma Yingxue, Ling Gan, Chen Zhu, Xu Jiayi, Lin Yijing, Wei Hongye

参赛者:杨祖慧、胡家豪、黄乐宽、杨燕、余未凡、任瑩
Affiliation: Yichun University
Advisers: Zhou Lumeng, Lu Jie
Participants: Yang Zuhui, Hu Jiahao, Huang Lekuan, Yang Yan, Yu Weifan, Ren Ying

参赛者:许保平、罗伍春紫、李卿昊、唐凯玥、吕昭希、王育辉、谢欣阳、郭凡
Affiliation: Xi’an University of Architecture and Technology
Advisers: Wu Yi, Chen Yitang
Participants: Xu Baoping, Luo Wuchunzi, Li Qinghao, Tang Kaiyue, Lv Zhaoxi, Wang Yuhui, Xie Xinyang, Guo Fan

参赛者:贺怡然、楼颖、李佳妮、牛文茜、刘浩然、韩爽、陈鲁、顾骧
Affiliations: Beijing University of Civil Engineering and Architecture, Beijing Forestry University
Advisers: Li Mengyixin
Participants: He Yiran, Lou Ying, Li Jiani, Niu Wenqian, Liu Haoran, Han Shuang, Chen Lu, Gu Xiang

参赛者:吴有鹏、何定洲、李晴宇、肖天宇、李涵青、刘雨璇、蒲旸、杨柳
Affiliation:Chongqing University
Advisers:Xia Hui, Luo Dan
Participants:Wu Youpeng, He Dingzhou, Li Qingyu,Xiao Tianyu, Li Hanqing, Liu Yuxuan, Pu Yang, Yang Liu

参赛者:郭茹、刘雅心、赵玥、李致、梁宁、甘宇田、马天赫、孙硕琦
Affiliation: Tianjin University
Advisers: Wang Hongcheng, Hu Yike
Participants: Guo Ru, Liu Yaxin, Zhao Yue, Li Zhi, Liang Ning, Gan Yutian, Ma Tianhe, Sun Shuoqi

参赛者:李姝颖、蔡卓霖、黄子明、方思迷、杨雪媛、赵子健
Affiliation: Huazhong University of Science and Technology
Advisers: Su Chang, Dai Fei
Participants: Li Shuying, Cai Zhuolin, Huang Ziming, Fang Simi, Yang Xueyuan, Zhao Zijian

参赛者:黄子豪、周旭、唐旭、刘欣宜、罗慧聪
Affiliation: Tianjin Chengjian University
Adviser: Zhang Yongjin
Participants: Huang Zihao, Zhou Xu, Tang Xu, Liu Xinyi, Luo Huicong

参赛者:张润旋、文欣雨、王志鹏、苏巧敏、赵秋吉、刘兰、冯旭环、起雨涵
Affiliation: Southwest Jiaotong University
Advisers: Wu Ran, Zhou Sixiang
Participants: Zhang Runxuan, Wen Xinyu, Wang Zhipeng, Su Qiaomin, Zhao Qiuji, Liu Lan, Feng Xuhuan, Qi Yuhan

参赛者:李想、方萌萌、马一丹、何祖庭、郑婉蕾、刁洁、刘莹、胡琪琪
Affiliation: Chongqing Jiaotong University
Advisers: Gu Han, Lai Xiaohong
Participants: Li Xiang, Fang Mengmeng, Ma Yidan, He Zuting, Zheng Wanlei, Diao Jie, Liu Ying, Hu Qiqi

参赛者:马奥昕、朱亦菲、郭英子、莫宇彤、刘勇、熊谦楚、付泽同、刘书洋
Affiliation:Guangxi Arts University
Advisers: Lin Xueqiong, Tan Bo
Participants: Ma Aoxin, Zhu Yifei, Guo Yingzi, Mo Yutong, Liu Yong, Xiong Qianchu, Fu Zetong, Liu Shuyang

参赛者:李宗晟、杨史前、桂唯、孟通通、余楚萌、谢守红、姜宇馨、罗文皓
Affiliation: Sichuan Agricultural University
Advisers: Lv Bingyang, Chen Qibing
Participants: Li Zongsheng, Yang Shiqian, Gui Wei, Meng Tongtong, Yu Chumeng, Xie Shouhong, Jiang Yuxin, Luo Wenhao

参赛者:王诗源、何柳燕、谭小昱、庄子薛、谢梦晴、张文萍
Affiliation: Sichuan University
Advisers: Luo Yanyun, Wang Qianna
Participants: Wang Shiyuan, He Liuyan, Tan Xiaoyu, Zhuang Zixue, Xie Mengqing, Zhang Wenping

参赛者:胡真、霍子璇、谢毓婧、王晴、马超、刘天明、曹飞威、刘沛园
Affiliations: Beijing Forestry University, International Center for Bamboo and Rattan
Advisers: Liu Zhicheng, Hu Tao
Participants: Hu Zhen, Huo Zixuan, Xie Yujing, Wang Qing, Ma Chao, Liu Tianming, Cao Feiwei, Liu Peiyuan

参赛者:张莹、张玲、陈纳、张龙昊、严锦标、张百聪、相玥彤、冼小蝶
Affiliation: Guangzhou Academy of Fine Arts
Advisers: Jin Tao, He Wei
Participants: Zhang Ying, Zhang Ling, Chen Na, Zhang Longhao, Yan Jinbiao, Zhang Baicong, Xiang Yuetong, Xian Xiaodie

参赛者:任建楷、陈钺、陈想、陈皓宇、朱家琪、李越、孙妍睿、赵乐
Affiliation: Hefei University of Technology
Advisers: Su Jianming, Mei Xiaomei
Participants: Ren Jiankai, Chen Yue, Chen Xiang, Chen Haoyu, Zhu Jiaqi, Li Yue, Sun Yanrui, Zhao Le

参赛者:陈泓宇、钟姝、刘煜彤、顾越天、马源、刘恋、徐安琪、卢紫薇
Affiliation: Beijing Forestry University
Advisers: Li Xiong, Lin Chensong
Participants: Chen Hongyu, Zhong Shu, Liu Yutong, Gu Yuetian, Ma Yuan, Liu Lian, Xu Anqi, Lu Ziwei

参赛者:李翔宇、朱自航、胡惟一、孙泽仪、杨翔宇、蒋欣航、赵鸣琪、贺琪
Affiliation:Southeast University
Advisers:Cheng Yuning, Zhou Xiang
Participants:Li Xiangyu, Zhu Zihang, Hu Weiyi, Sun Zeyi, Yang Xiangyu, Jiang Xinhang, Zhao Mingqi, He Qi

参赛者:钟涛、贺宗文、倪明、陈愉、吴若丽、肖明志、白晨
Affiliation: Southwest University, Soochow University
Advisers: Zhou Jianhua, Sun Songlin
Participants: Zhong Tao, He Zongwen, Ni Ming, Chen Yu, Wu Ruoli, Xiao Mingzhi, Bai Chen

参赛者:张乐、朱张淳、么佳贤、赖佳妮、张陈缘、高幸、王浩哲、王嘉韵
Affiliation: Shanghai Jiao Tong University
Advisers: Zhang Yang, Yu Bingqin
Participants: Zhang Le, Zhu Zhangchun, Yao Jiaxian, Lai Jiani, Zhang Chenyuan, Gao Xing, Wang Haozhe, Wang Jiayun

参赛者:翁圣钧、庞芊峰、戴可也、武文浩、葛顺志、杨婷帆、王攀岳
Affiliation: China Academy of Art
Advisers: Shen Shixian, Zhou Jian
Participants: Weng Shengjun, Pang Qianfeng, Dai Keye, Wu Wenhao, Ge Shunzhi, Yang Tingfan, Wang Panyue

参赛者:罗越、杜宇、戴璐璐、冯宇梁、谢宏立、陈衍臻、黄雯雯、韦灵墨
Affiliation: South China University of Technology
Advisers: Lin Guangsi, Xiong Lu
Participants: Luo Yue, Du Yu, Dai Lulu, Feng Yuliang, Xie Hongli, Chen Yanzhen, Huang Wenwen, Wei Lingmo

参赛者:胡雨欣、吴越、乔曼曼、张思琦、章轩铖、吴凡
Affiliation: Zhejiang Agriculture & Forestry University
Advisers: Hong Quan, Wang Xin
Participants: Hu Yuxin, Wu Yue, Qiao Manman, Zhang Siqi, Zhang Xuancheng, Wu Fan

参赛者:夏文莹、杨恒秀、梁芷彤、赵芊芊、易梦妮、陈朋、唐与岑
Affiliation: Huazhong Agricultural University
Adviser: DU Yan
Participants: Xia Wenying, Yang Hengxiu, Liang Zhitong, Zhao Qianqian, Yi Mengni, Chen Peng, Tang Yucen
相关:







