2022安徽省第九届工业设计大赛“智创未来.伽马莱恩杯”机器人创新设计专项赛
发布时间:2022年3月30日 分类:工业产品大赛 浏览量:2632

01赛事简介
安徽省第九届工业设计大赛“智创未来·伽马莱恩杯”机器人创新设计专项赛,是经安徽省经济和信息化厅批准,在安徽省第九届工业设计专项赛组委会(以下简称省赛组委会)指导、监督下,由安徽伽马莱恩机器人有限公司主办。专项赛是安徽省第九届工业设计专项赛的有机组成部分,专项赛获奖证书将按照省赛组委会要求颁发,并组织参加省赛组委会相关活动。
安徽伽马莱恩机器人有限公司是一家集研发、设计、制造、服务于一体的综合型创新企业,致力于整合研发专业、优质、环保、服务全面的智能装备产品,打造高品质智慧设计服务平台。公司是国家“高新技术企业”,安徽省工业设计中心平台企业,公司经营范围:室内外自动驾驶底盘、工业机器人、智能机器人、商服机器人、消毒机器人、消防机器人和智能生产线等设备的研发、生产和销售;机器人和人工智能领域内的技术服务和软件开发;传统工业产品人工智能化改造服务、工业产品生态链物联网升级服务。
赛事由安徽伽马莱恩机器人有限公司主办,聚焦数字化、智能化生态转型,突出“智创未来”主题,以“人文智性、生活智慧、产业智能”为核心价值观,倡导设计回归“智造”本源,汇聚国内外机器人创意设计资源。征集作品对象以机器人为主体,分为家用服务机器人、工业机器人、商用服务机器人三大方向。
02组织机构
1.批准单位
安徽省经济和信息化厅
2.指导单位
安徽省工业设计产业联盟
六安市经济和信息化局
六安市金安区人民政府
六安大学科技园
3.主办单位
安徽伽马莱恩机器人有限公司
03赛事内容
征集方向
1.家用服务机器人
旨在探寻生活方式变迁中智慧解决方案的设计,利用现代技术实现吃、穿、住、行等智能化,将智能技术融于到日常的工作、生活、学习及娱乐中,包含智慧出行、智慧管家、家庭卫生智能清洁等方面的人工智能产品设计。
2.工业机器人
旨在探寻产业升级中的智能解决方案的设计,面向生产、加工、组装、检测、仓储物流等典型场景,推动人工智能与制造装备深度融合应用,设计智能生产线、工业运输底盘等方面的智能机器人装备。
3.商用服务机器人
强调以人工智能技术为内驱力,推动服务业的智慧化升级,面向交通、商业、医疗、教育、餐饮、社区等典型服务领域,扩展机器人商业化适用场景,设计商用服务机器人。
参赛者可以从家用服务机器人、工业机器人、商用服务机器人三大方向任选一类,从概念创新、功能外观、交互界面方面进行系统创新设计。
04参赛要求
(一)参赛资格
面向企业、高等院校、科研院所、设计机构、独立设计师、学生等征集。以团队或个人为参赛单位,团队人数原则上不超过5人。同一参赛团队、个人可提交多个参赛作品。
(二)作品要求
1.参赛作品须符合国家产业政策及智能机器人相关技术、安全标准等规定,符合健康、安全、低碳、绿色、环保设计理念,在概念、功能、结构、技术、形态、材料、交互、外观、环保等方面有所创新。
2.作品应考虑设计方案的可实现性。
3.同一作品只能由一个单位、团队或个人申报。已在其它设计赛事中获奖的作品不予参赛。
4.所有参赛作品必须是原创作品,不得含有任何违反法律、法规或有悖于社会道德和风俗的内容。
05作品征集
参赛者登录专项赛指定投稿平台“麦客网”:“智创未来·伽马莱恩杯”机器人创新设计专项赛报名投稿系统按要求在线提交作品。一个作品只能提交一次,参加本专项赛的作品不得继续参加其他类别的专项赛项目。
投稿系统网址:http://p96sgq7jhj9rjoyp.mikecrm.com/Y1ntPoU
在线提交材料:
1.设计图纸参赛者需提交1张设计图纸用于评审。设计图纸必须采用省赛模板,在大赛官网“通知﹒公告”栏或赛事QQ群下载。设置为JPG格式图片,A1幅面594×841mm,分辨率150dpi。
图纸内容根据设计方向展示必要的三维效果图、设计主题、色彩搭配、结构细节、外观尺寸图、交互界面等,建议配有必要的文字说明,图纸版面不得出现参赛者姓名、单位或与参赛者相关的其它信息,否则视为违规并取消参赛资格。
图纸下方指定位置须填写作品名称和作品编号,作品编号形式为“联系人手机号-作品序号”,如联系人手机号为13888888888的第一件投稿作品编号为13888888888-1;第二件投稿作品编号为13888888888-2,以此类推。
2.征集链接信息填写
征集投稿系统内含有作品相关信息填写,字段包括但不限于:作品名称、作品编号、作者姓名/团队成员姓名(不超过5人)、作者/团队单位、联系人、手机、邮箱、通讯地址、指导老师(仅针对在校生或作品为在校期间完成的)等。
06评审专家及评审标准
(一)评审专家
在省赛组委会的指导、监督下,邀请设计界、产业界专家组成评审委员会,按照评审规则对参赛作品综合评审,提出最终获奖名单。
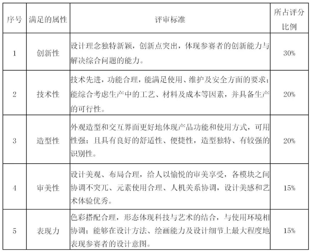
(二)评审标准

07奖项、奖金及获奖者权益
一等奖1名,奖金6000元人民币+获奖证书。
二等奖4名,奖金2000元人民币+获奖证书。
三等奖10名,奖金1000元人民币+获奖证书。
优秀奖20名,奖金500元人民币+获奖证书。
依据作品征集情况设优秀指导教师奖若干,奖金1000元/名+获奖证书。
上述奖金为税前奖金,所有获奖者按照安徽省第九届工业设计大赛组委会要求颁发获奖证书。
08时间安排
2022年3月10日—7月20日,征集参赛作品。
2022年8月,评审、公布获奖名单。
09知识产权及有关说明
1.参赛作品须是参赛者具有独立知识产权的原创作品。侵权或抄袭作品一经发现,组委会将取消其参赛资格,收回其所获奖项,有关法律责任由参赛者全部承担。
2.参赛者应避免其作品丧失新颖性,并承担保护其作品知识产权的责任。专项赛组委会及专项赛相关工作人员在评审期间有为参赛作品保密的义务。
3.获奖作品知识产权归安徽伽马莱恩机器人有限公司所有,获奖者拥有获奖作品宣传、出版发行、展示等权利。
4.投稿人须同意遵守安徽省第九届工业设计大赛及“智创未来·伽马莱恩杯”机器人创新设计专项赛相关规定,自愿参加本次赛事活动。自行承诺填写的内容真实、准确、合法、有效,因信息弄虚作假而引起的一切纠纷,由投稿人负责。
5.主办单位对本次专项赛保留最终的解释权。
10联系方式
大赛官方网址:www.ahgysj.com
主办方地址:
安徽省六安市金安区三十铺镇大学科技园
参赛事务咨询:
18042675083(刘)
15051939979(李)
参赛咨询QQ群:976480329







