2022安徽省第九届工业设计大赛“陶瓷产品设计”专项赛
发布时间:2022年4月7日 分类:工业产品大赛 浏览量:2252
1、组织机构
合肥财经职业学院设计学院
(五)支持单位
安徽省陶瓷协会
安徽省轻工业协会
(六)宣传单位
安徽经济报
2、赛事内容
3、参赛要求
4、作品征集
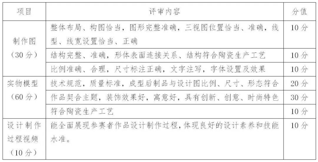
5、评审专家及评审标准

6、奖项、奖金及获奖者权益
7、时间安排
8、知识产权及有关说明
9、联系方式

发布时间:2022年4月7日 分类:工业产品大赛 浏览量:2252
合肥财经职业学院设计学院
(五)支持单位
安徽省陶瓷协会
安徽省轻工业协会
(六)宣传单位
安徽经济报

