你的下一个获奖机会,从这里开始。
专注全球创意竞赛,助力你的高光时刻。
3393843933@qq.com
18637207311
首页
设计大赛
工业产品大赛
视觉传达大赛
建筑环境大赛
服装服饰大赛
影像艺术大赛
竞赛资讯
获奖作品
工业产品作品
视觉传达作品
建筑环境作品
服装服饰作品
影像艺术作品
设计学院
毕业设计
课程设计
设计视角
设计常识
设计图书
报名参赛
训练营
竞赛备忘录
设计网址
当前位置:
首页
竞赛资讯
2021“巴山渝水·美丽村居”设计大赛拟获奖名单公示
2021“巴山渝水·美丽村居”设计大赛拟获奖名单公示
发布时间:2022年7月30日
分类:
竞赛资讯
浏览量:2657
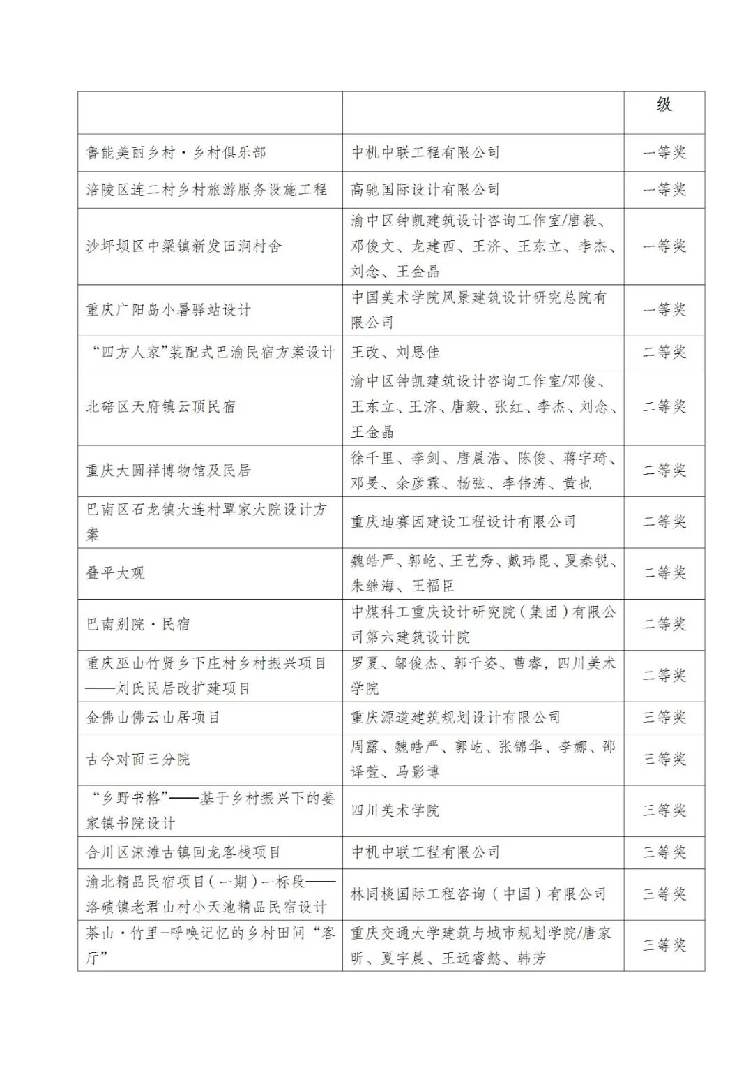
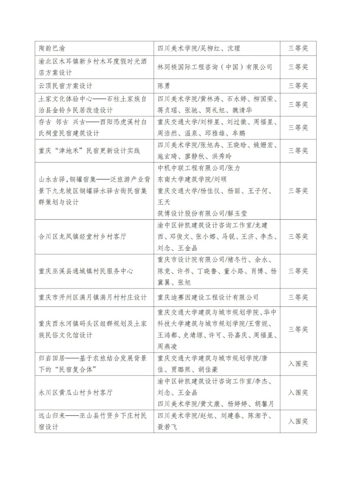
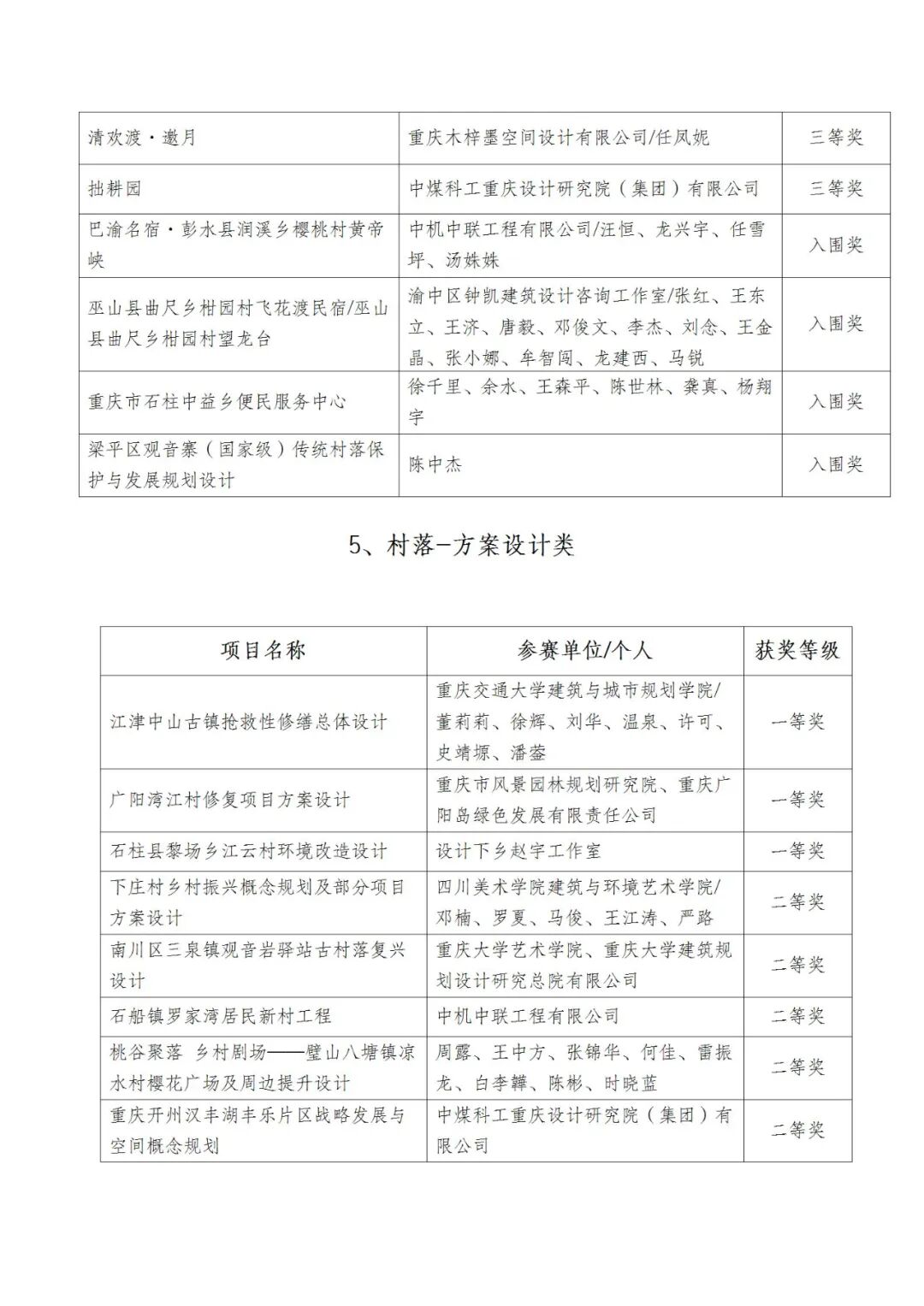
按照《重庆市住房和城乡建设委员会关于举办“巴山渝水·美丽村居”设计大赛的通知》(渝建村镇〔2021〕64号)要求,“巴山渝水·美丽村居”设计大赛组委会组织专家学者对327件参赛作品进行初选、终审,评选出一等奖、二等奖、三等奖和入围奖作品共计145件(见附件)。现予以公示,公示时间为2022年7月27日至2022年8月2日。
公示期间,个人或单位对公示内容如有异议,可以书面形式反映意见,逾期不予受理。以单位名义反映意见的,应加盖单位公章;以个人名义反映意见的,应签署真实姓名并留下联系电话。
联系人:张金露
联系电话:(023)63878612
受理地点:重庆市住房和城乡建设委员会村镇处(地址:渝中区长江一路58号)
重庆市住房和城乡建设委员会
2022年7月27日
来源:重庆市住建委
相关:
2021“巴山渝水·美丽村居”设计大赛
标签
:
2021
,
公示
,
名单
,
大赛
,
巴山
,
村居
,
渝水
,
美丽
,
获奖
,
设计
如需合作请电话联系或加微信,18637207311(微信同号)
本网站中未标注“来源或是标注“来源**(网站)”的作品,均转载于第三方网络平台,本网站转载系出于传递设计大赛信息之目的,不保证所有赛事的准确性、和完整性,请您在阅读、创作过程中自行确认,不代表本站的观点和立场,版权归原作者所有。若有侵权或异议请联系我们删除。
如遇下载附件无权限,请使用谷歌浏览器下载!
上一篇:
查看详情 +
2022第五届国际儿童海洋节暨粤港澳大湾区儿童与海洋绘本绘画征集活动获奖名单及获奖作品
下一篇:
查看详情 +
2022中华杯·时尚盛泽数字艺术应用设计大赛TOP30名单及作品
相关推荐
2024“山东海洋文旅杯”美丽村居民宿设计大赛获奖名单公示
2024年10月24日
2025第五届“美丽中国 茉莉花开”生态可持续性创新设计艺术大赛(福建赛区)终评获奖名单公示
2025年10月24日
“多彩六韵·最美湖州”——第四届“在湖州看见美丽中国”文创设计大赛获奖名单公示
2024年3月11日
第三届(2021)漳州市文创设计大赛获奖名单及获奖作品公示
2022年7月20日
2021第八届“紫金奖”文化创意设计大赛获奖作品名单公示
2022年6月14日
2021青海省文化和旅游产品创意设计大赛获奖名单公示
2022年2月15日
2021中国·山东首届苹果主题文化创意设计大赛获奖作品名单公示
2022年1月29日
2021“巴山渝水·美丽村居”设计大赛
2021年12月16日
“创见未来•晋尚晋美”2021第二届晋江市图书馆文创作品设计大赛获奖名单公示
2021年12月4日
「星海奖」2021 大学生海洋文化创意设计大赛获奖名单公示
2021年12月4日
微信公众号-设计竞赛网
微信客服
微信公众号-设计竞赛网站
返回顶部