2022第八届中国人居环境设计学年奖初审晋级名单
发布时间:2022年9月14日 分类:竞赛资讯 浏览量:2440

初审评委简介

初审数据汇总
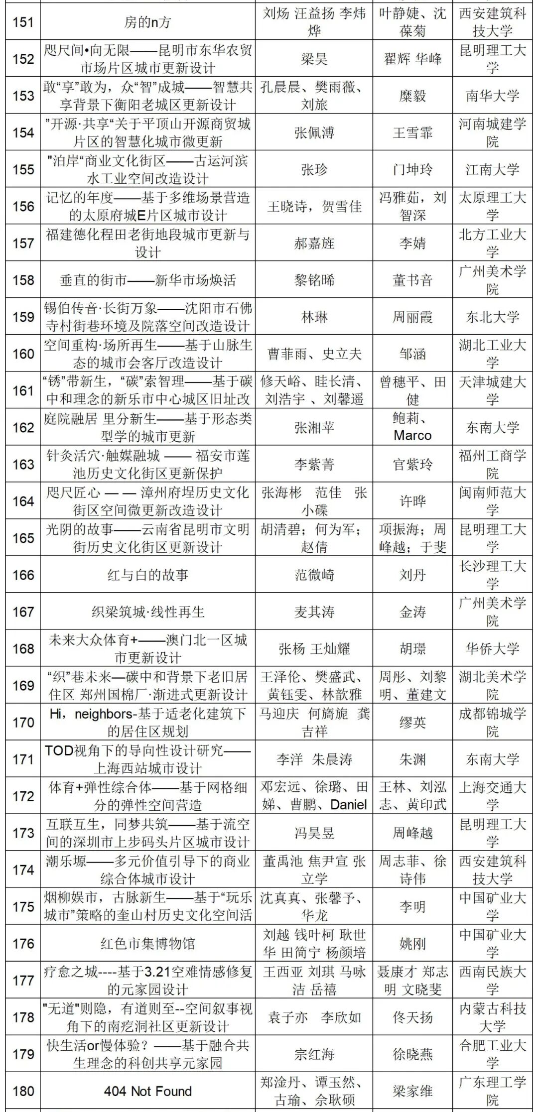
城市设计组晋级复审名单







建筑设计组晋级复审名单












景观设计组晋级复审名单














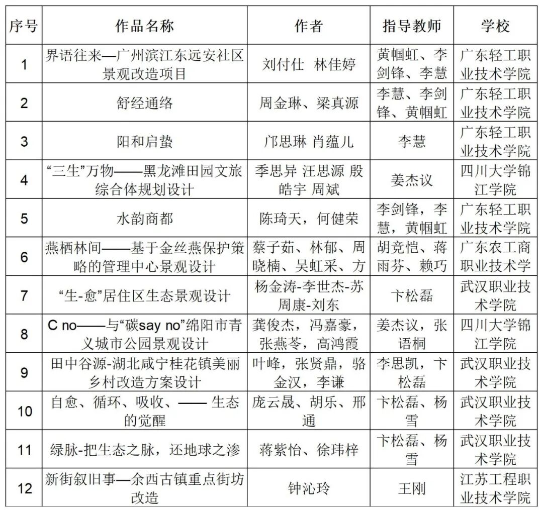
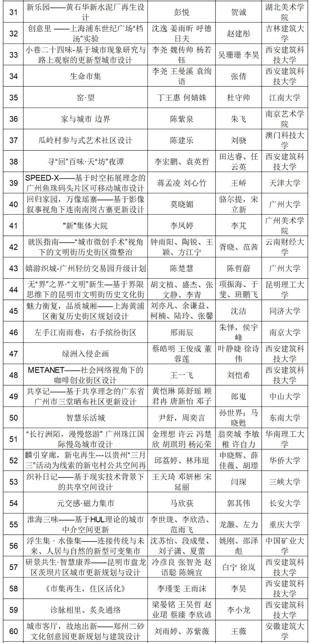
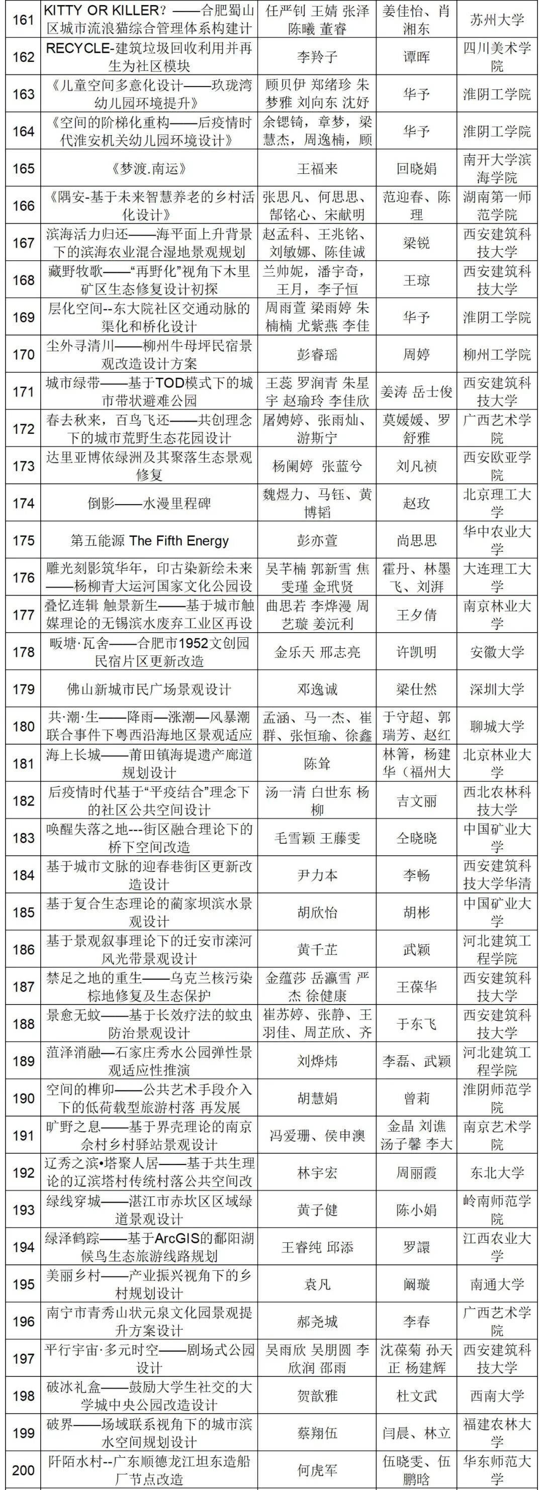
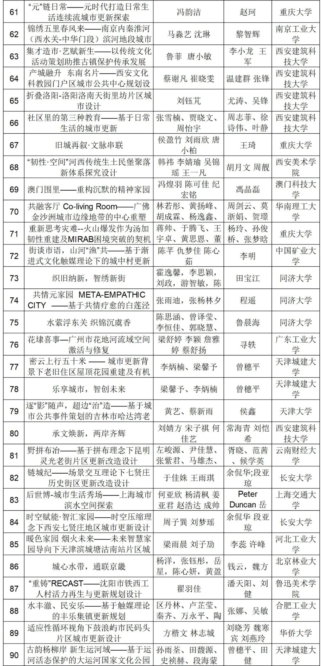
专科组

室内设计组晋级复审名单








专科组

电子邮件:xuenianjiang_msc@163.com
地 址:北京市海淀区清华大学美术学院
邮 编:100084
相关:
发布时间:2022年9月14日 分类:竞赛资讯 浏览量:2440

初审评委简介

初审数据汇总

































专科组









专科组

电子邮件:xuenianjiang_msc@163.com
地 址:北京市海淀区清华大学美术学院
邮 编:100084
相关: