2022中国创新设计活动周暨好设计奖获奖名单
发布时间:2022年11月13日 分类:竞赛资讯 浏览量:2995

11月9-13日,2022中国创新设计活动周暨好设计颁奖大会在无锡惠山召开。活动周由中国工程院、中国科学技术协会指导,中国创新设计产业战略联盟、中国工程科技知识中心主办,中国机械工程学会、浙江大学、中共无锡市惠山区委、无锡市惠山区人民政府共同承办,协办单位有科创中国创新设计联合体、浙江大学现代工业设计研究所、《科技创新与品牌》杂志社、《机械设计》杂志社、好设计传媒中心、中共无锡惠山经济技术开发区工作委员会、中国科技新闻学会等。

本次活动以“设计赋能 智领惠山”为主题,旨在推动中国创新设计能力提升,促进创新设计成果推广,集聚中国创新设计领域专家智库资源和产业项目资源,服务无锡惠山“三新四强”产业集群建设,服务企业、服务地方,促进创新设计与经济深度融合,推动制造业高质量发展。活动内容包括好设计奖终评会和颁奖大会、“科创中国”先进制造产业创新论坛、揭牌和签约仪式、“科创中国”院士开讲、无锡产业需求发布、好设计项目路演、院士专家专场对接、企业需求专项对接、中国好设计无锡·惠山之夜、无锡企业调研考察、创新设计成果展览等。
中国工程院院士、中国创新设计产业战略联盟理事长潘云鹤,中国工程院院士、中国机械工程学会理事长林忠钦,中国工程院院士、浙江大学谭建荣教授,中国科学院院士、华中科技大学丁汉教授,中国科学院院士、中科院兰州化学物理研究所刘维民研究员,中国工程院院士、深圳大学丁文华教授,中国工程院院士、中国机械工业集团有限公司副总经理兼总工程师陈学东研究员,中国工程院院士、哈尔滨工业大学邓宗全教授,中国工程院院士、太原理工大学黄庆学教授,中国工程院院士、北京航空航天大学王华明教授,中国科学院院士、中国机械工程学会副理事长兼秘书长毛明研究员,中国工程院院士、大连理工大学党委书记项昌乐教授,中国工程院院士、重庆大学校长王树新教授,中国科学院院士、东北大学闻邦椿教授,中国工程院院士、江南大学校长陈卫教授,中国科学院院士、中国科学院上海生命科学研究院植物生理生态研究所赵国屏研究员,加拿大工程院院士、天津大学顾佩华教授,俄罗斯工程院外籍院士、苏州大学孙立宁教授,俄罗斯工程院外籍院士、浙江大学刘雪松研究员等院士专家参与了本次活动。无锡市委副书记、市人民政府市长、党组书记赵建军,无锡市委常委、组织部部长柏长岭,无锡市政协副主席、惠山区委书记吴建元,无锡市惠山区委副书记、区人民政府代区长程松等相关领导也出席了本次活动。好设计颁奖大会作为本次活动周的核心亮点,受到了社会各界的广泛关注,来自创新设计领域的知名专家、中国创新设计产业战略联盟代表、历届好设计获奖代表和企业界代表等250余人现场共襄盛举,另外,10万余人次通过好设计视频号、抖音、快手等线上直播平台观看了本次盛会。
中国机械工程学会理事长、中国工程院院士、上海交通大学校长林忠钦在致辞中表示,好设计奖作为中国创新设计产业战略联盟传播中国先进制造文化的重要活动,通过公开表彰创新设计突出成果,旨在促进设计与科技核心技术文化艺术、新业态深度融合,引领设计走向产业和经济社会发展的舞台中央,满足人们对美好生活向往,实现伟大的中国梦。并强调,在新形势、新时代发展创新设计,应当在促进原创设计、颠覆性设计、引领性设计上下功夫,在突破我国核心装备短板、卡脖子设计创新上下功夫,在实现“中国制造向中国创造、中国速度向中国质量、中国产品向中国品牌”三个转变上下功夫,在促进“质量是检测出来的,质量是制造出来的,到质量是设计出来的”理念转变上下功夫。好设计奖把握合作契机,努力汇聚创新资源,大力发展创新设计,促进无锡产业转型升级创新发展,奋力推动惠山制造迈上新的台阶。

中国机械工程学会理事长、中国工程院院士、上海交通大学校长林忠钦
中国创新设计产业战略联盟副秘书长、好设计综合办公室主任刘惠荣代表好设计奖组委会介绍了本届好设计奖评选工作总体情况。据介绍,经过全国七大区域24个好设计区域中心和15个合作伙伴推荐,共有871个创新设计项目参与好设计奖申报。经全国函评、初评、终评(函评+会评)、公示等系列评审工作,最终产生了10项金奖、20项银奖、10项提名奖和40项创意奖。

中国创新设计产业战略联盟副秘书长、好设计综合办公室主任刘惠荣
会上隆重发布了本届好设计奖(2021-2022年)获奖项目名单(名单见文末)。林忠钦院士、柏长岭部长、邓宗全院士、黄庆学院士、焦宗夏教授、史文剑副书记、王国彪教授、史国洪部长等院士专家及无锡市和惠山区领导为获奖项目进行了颁奖。


会上还举行了揭牌和签约仪式。中国机械工程学会副理事长邓宗全院士和无锡市党组书记、主席黄丽侠为“中国好设计无锡中心”进行了揭牌;中国工程院院士黄庆学和惠山区委副书记、区人民政府代区长程松为“好设计获奖项目惠山转化基地”揭牌,进一步密切惠山“好产业”与中国好设计的桥梁纽带。“倾斜带式输送机胶带安装更换关键技术与装备”、“隧道联络通道掘进机”、“车载新氧消杀机设计”、“EBZ280掘进机设计研制”等四项好设计项目举行了落地惠山签约仪式。



同济大学设计创意学院副院长徐江作了题为《好设计引领中国式自主创新》的专题报告,对好设计奖设立背景、评选标准及好设计奖评选特色等内容进行了介绍。

同济大学设计创意学院副院长徐江
林忠钦院士、邓宗全院士、黄庆学院士、孙立宁院士、刘雪松院士、张彦敏理事长、柏长岭部长、吴建元书记共同登台为2023年好设计奖评选活动启幕。
最后,中国创新设计产业战略联盟常务副理事长、中国机械工程学会原常务副理事长张彦敏教授致大会闭幕词。

中国创新设计产业战略联盟常务副理事长、中国机械工程学会原常务副理事长张彦敏
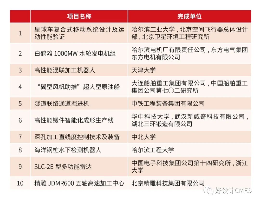
本届好设计奖(2021-2022年)获奖项目(金奖10项、银奖20项、提名奖10项、创意奖40项)名单如下:
金奖

银奖

提名奖

创意奖








