2022第十九届“湖南之星”设计艺术大赛学生组获奖名单公示
发布时间:2022年12月12日 分类:竞赛资讯 浏览量:2428

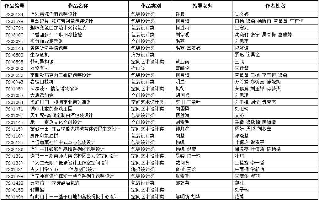
第十九届“湖南之星”艺术设计大赛共征集到包装设计、品牌形象、空间设计、文创设计等1239件作品。学生组经过专家评审团线上投票和复议,最终评选出一等奖72件/套、二等奖115件/套、三等奖171件/套。获奖名单公示如下:













发布时间:2022年12月12日 分类:竞赛资讯 浏览量:2428

第十九届“湖南之星”艺术设计大赛共征集到包装设计、品牌形象、空间设计、文创设计等1239件作品。学生组经过专家评审团线上投票和复议,最终评选出一等奖72件/套、二等奖115件/套、三等奖171件/套。获奖名单公示如下:












