2022中国·海峡第五届“龙江杯”(漳州)工业设计创新大赛获奖名单

发布时间:2023年3月28日 分类:竞赛资讯 浏览量:2498

 恭喜!!!中国·海峡第五届

“龙江杯”(漳州)工业设计创新大赛

评奖结果出炉

为促进海峡两岸工业设计互动对接,更好地推动漳州特色产业转型升级,推进制造业装备自动化水平,提升漳台产学研用的合作层次,展示漳州特色产业的创新成果与引领方向,扩大漳州制造的市场影响力,由福建省工业和信息化厅、漳州市人民政府联合主办的“中国·海峡第五届‘龙江杯’(漳州)工业设计创新大赛历经半年的征集、评选,于3月27日圆满收官。本届大赛,共决出特等奖2件、金奖8件、银奖20件、铜奖75件、优秀奖95件、优秀组织奖10件。其中,《S212B0 变色婴儿手推车》、《看得见的方程式》两个作品荣获特等奖。
中国·海峡第五届“龙江杯”(漳州) 工业设计创新大赛获奖作品名单如下:

特等奖(2件)
图片
金奖(8件)

图片

图片

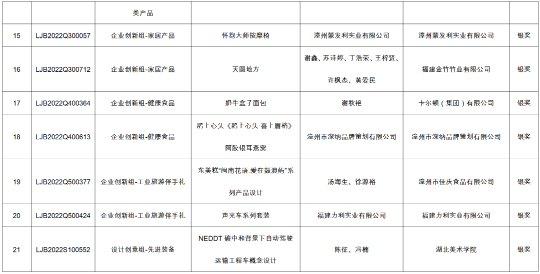
银奖(20件)

图片

图片

图片

图片

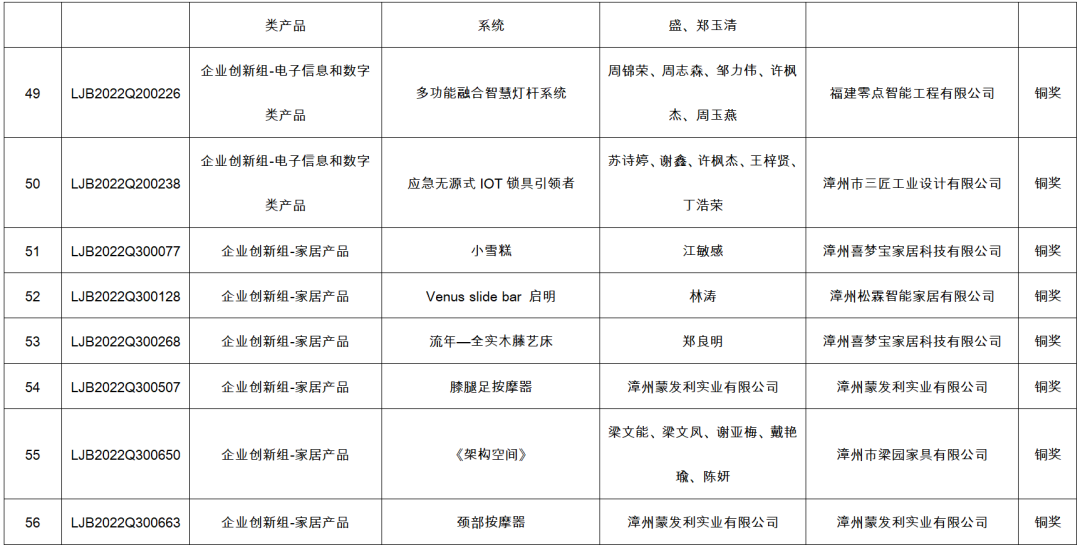
铜奖(75件)

图片

图片

图片

图片

图片

图片

图片

图片

图片

图片

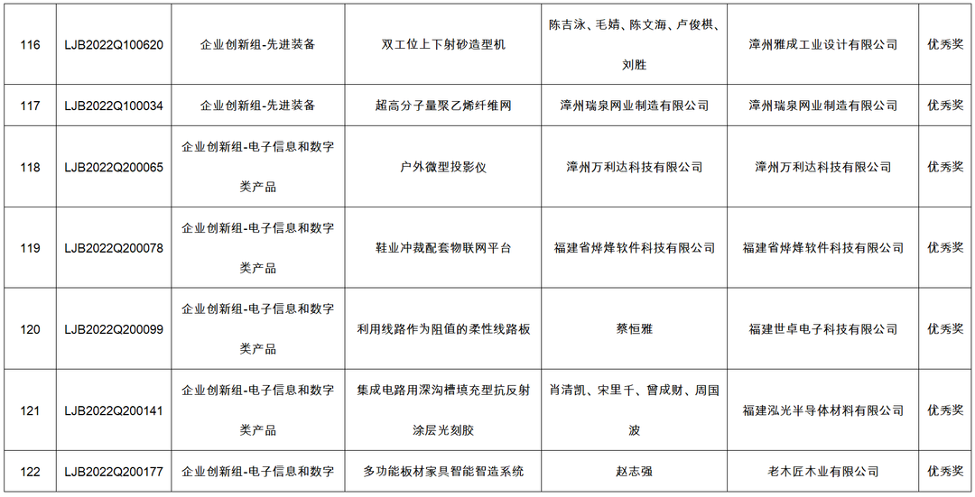
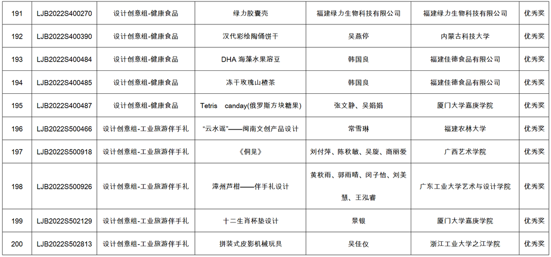
优秀奖(95件)

图片

图片

图片

图片

图片

图片

图片

图片

图片

图片

图片

相关:

2022中国·海峡第五届“龙江杯”(漳州)工业设计创新大赛

2019第四届海峡两岸(漳州)工业设计创新大赛获奖名单

2019第四届海峡两岸(漳州)工业设计创新大赛

2017年第三届海峡两岸(漳州)工业设计创新大赛终评入围名单公示

第三届海峡两岸(漳州)工业设计创新大赛