参赛资格
全世界对设计有兴趣者皆可参赛。不限个人或团体。团队以其中1人为代表人完成报名。
参赛作品须为作者原创,且为2021年1月1日以后创作完成之作品。
参赛类别
◆ 台北设计奖
台北设计奖-工业设计类
指可供量产之工业产品设计,包含一般与数位应用、交通工具设计、设备仪器设计、生活及家居用品设计、资通讯及家电产品设计及其他等。
台北设计奖-视觉传达设计类
包含数位平面创作、识别设计、海报设计、包装设计及印刷设计等。
台北设计奖-公共空间设计类
提供公众使用的开放空间、政府建筑及部分可公开共享的私人建筑等。
参赛类别说明 (下载)
https://www.taipeidaward.taipei/Upload/FileManager/ba5f4829-2069-4bd2-a2f7-3d03f981c05f.pdf
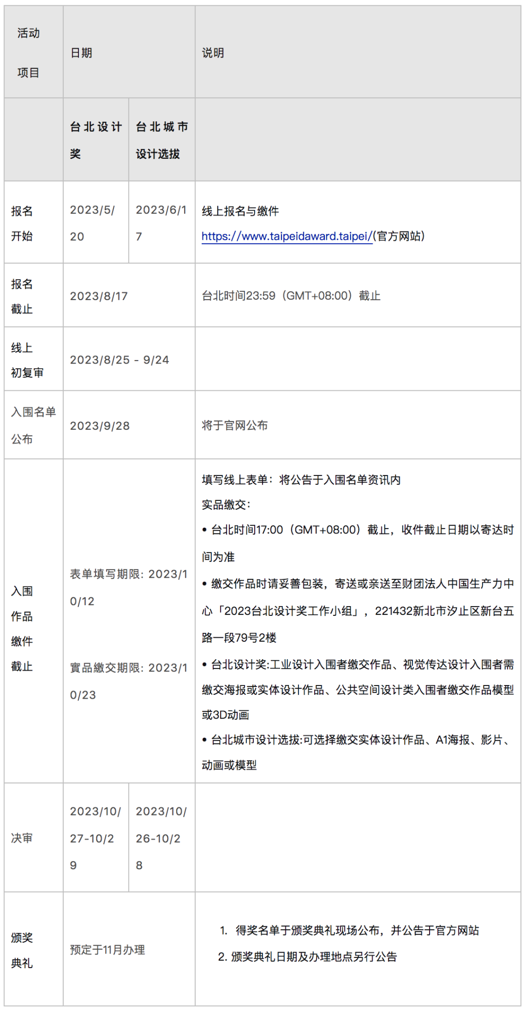
参赛时程

※ 主办单位保留上述时间地点变更之权利,请以官方网站公布为主。
报名费用
免报名费。
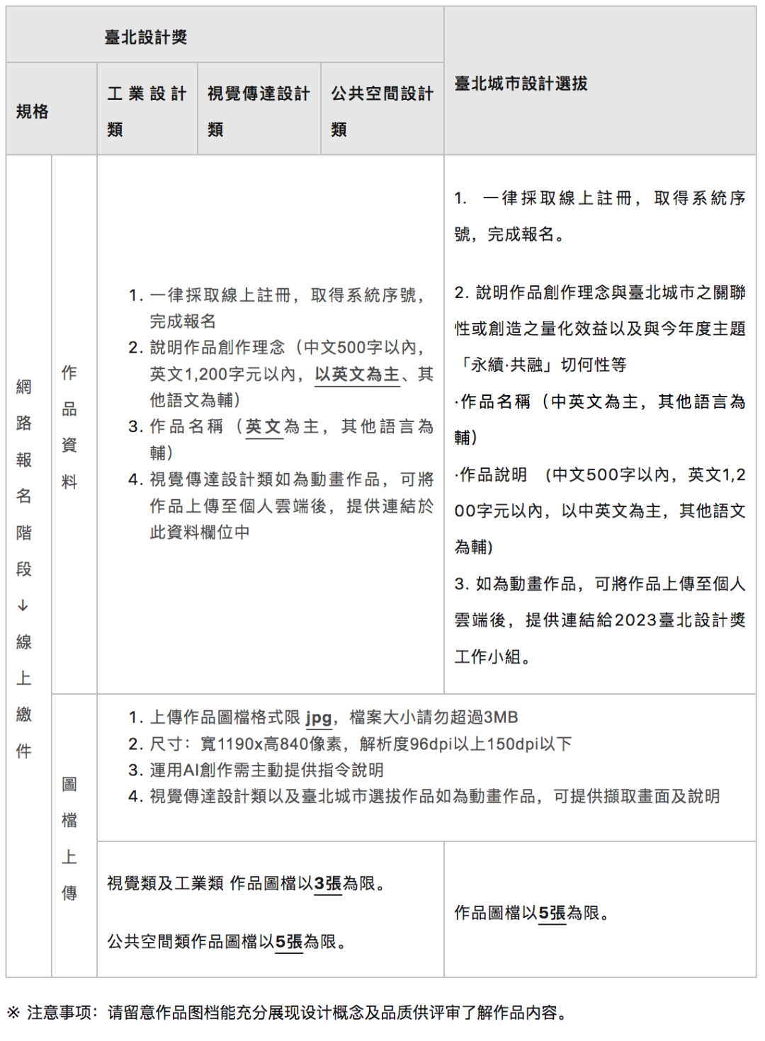
报名方式:采取网路报名
-
参赛者请至本竞赛官网(https://www.taipeidaward.taipei/)取得个人帐号。依规定填写报名资料完成后,系统将自动寄发「帐号确认通知」至报名者之电子邮件信箱。参赛者可于报名截止日前,自行登入上传作品档案与资料,并同意「智慧财产权声明」,即完成报名作业。
-
请自行确认报名填入之电子邮件信箱正确性,执行单位将以该信箱作主要联系。
-
台北城市设计选拔,线上推荐(https://www.taipeidaward.taipei/Post/181535)与纸本请择一填写,执行单位将主动与被推荐者联系,询问参赛意愿,有意愿者仍请自行报名。

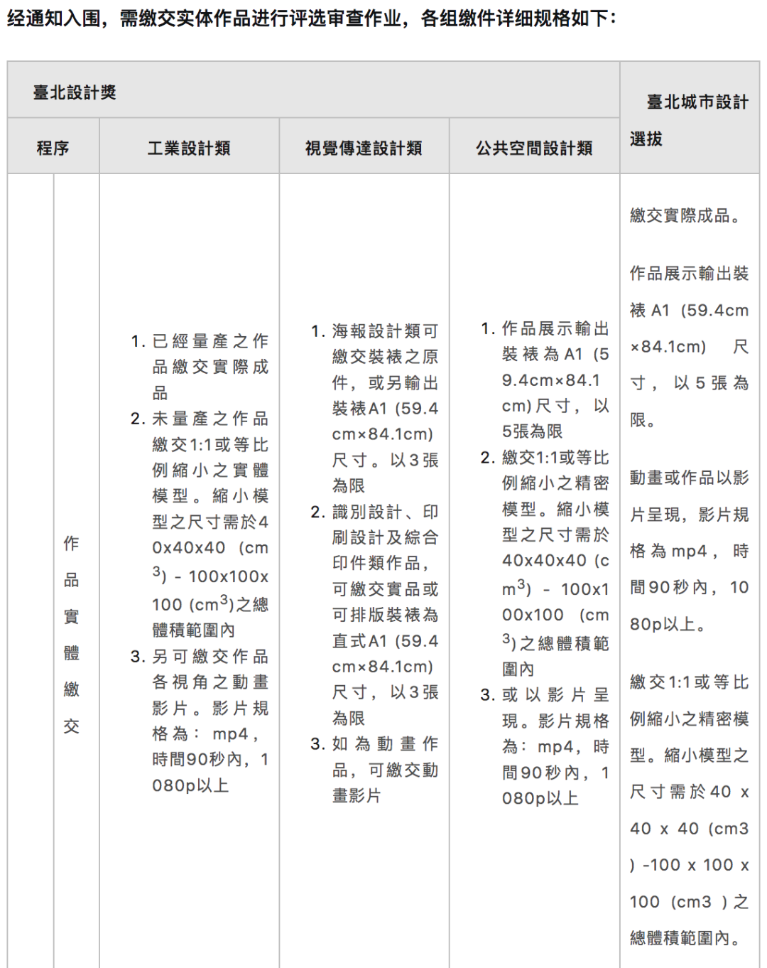
入围缴件


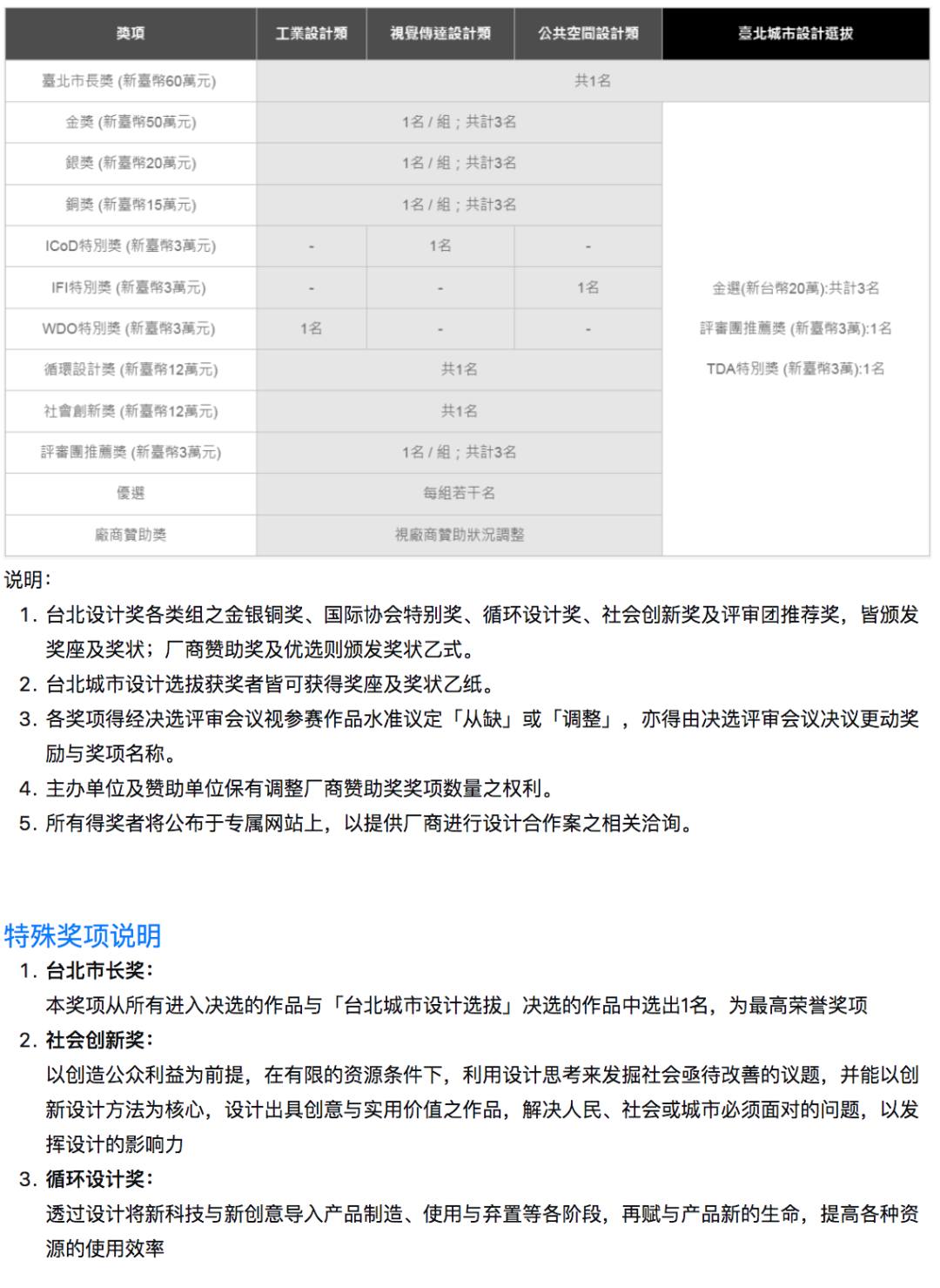
奖项奖金
竞赛总奖金新台币423万元,各类组奖项如下

大赛官网(参赛详情):https://www.taipeidaward.taipei/







