2024山西省“皇城相府杯”第五届文化创意设计大赛获奖名单公示
发布时间:2024年11月8日 分类:竞赛资讯 浏览量:1826
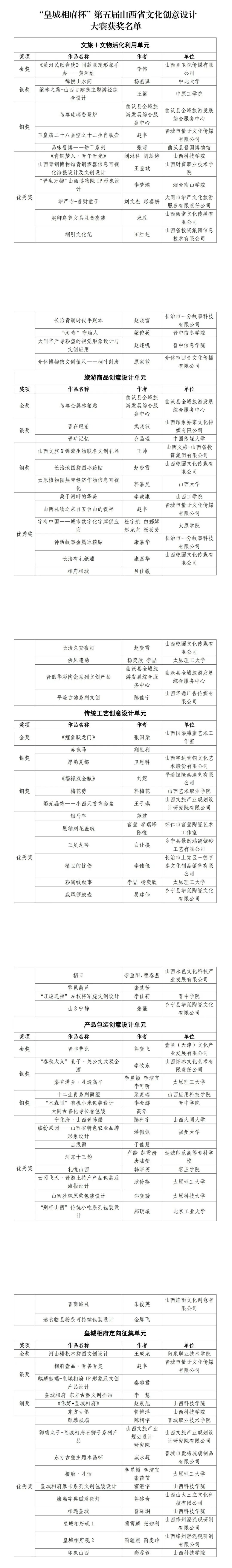
“皇城相府杯”第五届山西省文化创意设计大赛评审工作已于日前结束,现将获奖名单予以公示。自公示之日起5个工作日内,任何单位和个人如对公示结果有异议,请以电话、信函、电子邮件等方式向省文化和旅游厅反映。以单位名义反映情况的材料需加盖单位公章,以个人名义反映情况的材料应署实名,并提供联系电话。
业务联系电话:0351-7325006
监督电话:0351-7325107
电子邮箱:sxwhcyw@163.com
通信地址:山西省太原市万柏林区滨河西路南段129号山西省文化和旅游厅1320办公室
邮政编码:030021








