你的下一个获奖机会,从这里开始。
专注全球创意竞赛,助力你的高光时刻。
3393843933@qq.com
18637207311
首页
设计大赛
工业产品大赛
视觉传达大赛
建筑环境大赛
服装服饰大赛
影像艺术大赛
竞赛资讯
获奖作品
工业产品作品
视觉传达作品
建筑环境作品
服装服饰作品
影像艺术作品
设计学院
毕业设计
课程设计
设计视角
设计常识
设计图书
报名参赛
训练营
竞赛备忘录
设计网址
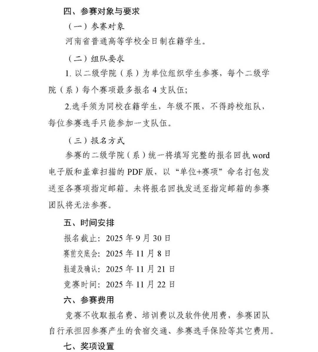
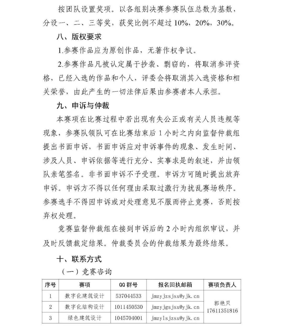
当前位置:
首页
截稿日期
9月截稿
2025年“建美中原”河南省大学生建筑设计大赛
2025年“建美中原”河南省大学生建筑设计大赛
发布时间:2025年8月29日
分类:
9月截稿
、
建筑环境大赛
浏览量:2736
长按识别或扫描二维码,下载文件
相关:
2024年“建美中原”河南省大学生建筑设计大赛竞赛结果通知
2024“建美中原”河南省大学生建筑设计大赛
2023“建美中原”河南省大学生建筑设计大赛获奖名单
2023“建美中原”河南省大学生建筑设计大赛
2022“建美中原”河南省大学生建筑设计大赛结果公示
2022“建美中原”河南省大学生建筑设计大赛
标签
:
2025
,
中原
,
大学生
,
大赛
,
建筑
,
建美
,
河南省
,
设计
如需合作请电话联系或加微信,18637207311(微信同号)
本网站中未标注“来源或是标注“来源**(网站)”的作品,均转载于第三方网络平台,本网站转载系出于传递设计大赛信息之目的,不保证所有赛事的准确性、和完整性,请您在阅读、创作过程中自行确认,不代表本站的观点和立场,版权归原作者所有。若有侵权或异议请联系我们删除。
如遇下载附件无权限,请使用谷歌浏览器下载!
上一篇:
查看详情 +
2025中国(国际)珠宝时尚周“知遇·匠心”设计师原创作品联展联销作品征集函
下一篇:
查看详情 +
2025第五届“玉见时尚”全国珠宝玉雕文创大赛
相关推荐
2024“建美中原”河南省大学生建筑设计大赛
2024年9月27日
2023“建美中原”河南省大学生建筑设计大赛获奖名单
2023年12月10日
2022“建美中原”河南省大学生建筑设计大赛结果公示
2022年11月17日
2022“建美中原”河南省大学生建筑设计大赛
2022年7月2日
2025年“建美中原”河南省大学生建筑设计大赛获奖名单
2025年12月31日
2025第七届全国大学生“茅以升公益桥—小桥工程”创新设计大赛
2025年8月12日
2025全国高校AIGC数智建筑与文创产品设计大赛
2025年6月11日
UIA-霍普杯2025国际大学生建筑设计竞赛
2025年5月11日
2025第一届“华科大杯”全国大学生建筑设计大赛
2025年1月1日
2023“印记中原”河南省大学生乡村设计大赛
2023年5月23日
微信公众号-设计竞赛网
微信客服
微信公众号-设计竞赛网站
返回顶部