2021"优坐创新奖"中国国际办公家具设计大赛获奖名单
发布时间:2021年8月23日 分类:竞赛资讯 浏览量:2354

8月14日,“新时代,新办公,新生活”——第二届“优坐创新奖”决赛暨颁奖仪式,在广东家居设计谷隆重举行!
本次比赛由广东省工业设计协会指导,佛山市优坐家具有限公司主办、广东合创家居设计谷运营管理有限公司协办,广东工业设计创新服务联盟、广州工业设计促进会、佛山市工业设计学会和办公联共同支持。
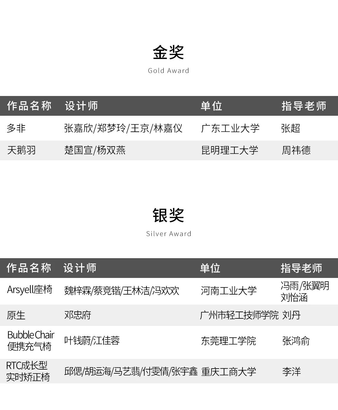
第二届“优坐创新奖”决赛秉持公平、公正、公开的情况下进行,选手们以现场演讲和答辩的形式向评审团展示作品,评审团就作品的产业化可行性、表现形式、美观性、完整性、创新性等方面进行审核,最终评选出创新奖产业化钻石奖、金奖、银奖和优秀奖。若作品无法到达产业量产化标准,则产业化钻石奖空缺。

■ 《办公联》杂志创始人,《办公时刻》杂志总顾问 许照明
■ 华南理工大学设计学院教授、教育部高等学校工业设计专业教学指导分委员会委员 管少平
■ 精一集团董事长 朱政臣
经评审团讨论一致认为,参加决赛的作品尚未达到量产化标准,因此产业化钻石奖空缺。





相关:







