2021第四届“黄鹤杯”工业设计大赛获奖名单
发布时间:2021年10月1日 分类:竞赛资讯 浏览量:2635

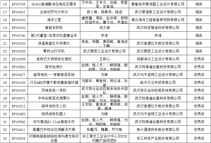
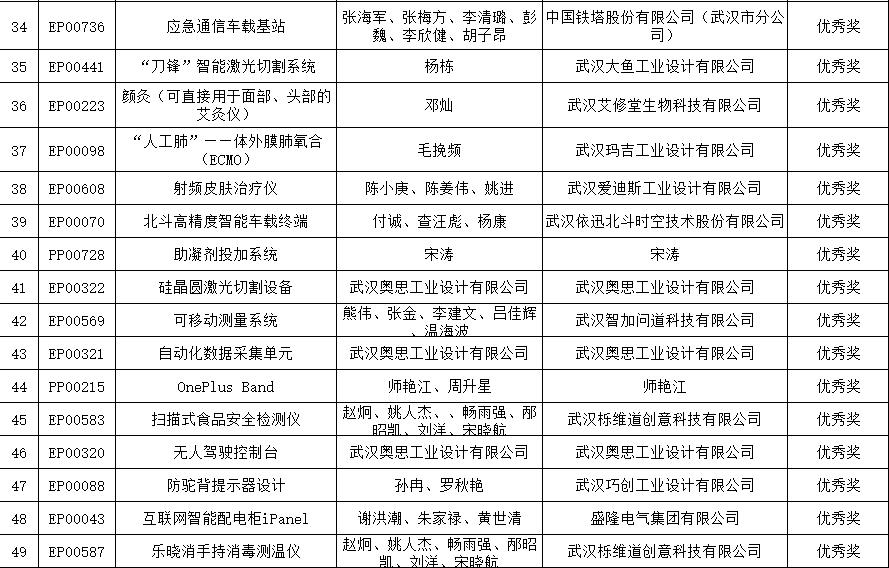
第四届“黄鹤杯”工业设计大赛决赛于9月28日在D+M工业设计小镇举办,经选手答辩、专家评审,产品组共52件作品获奖,其中,最具价值奖1名、金奖3名、银奖6名、铜奖12名、优秀奖30名;创意组共51件作品获奖,其中,金奖3名、银奖6名、铜奖12名、优秀奖30名。现对拟获奖名单进行公示(具体名单见附件),接受社会监督。
公示期为2021年9月29日至10月11日。如有异议,请在公示期内向市经信局反映。







赛事相关事宜请随时关注大赛网站(http://hhb.whida.com/)通知。
相关:







