一、大赛背景
优秀的城市公共艺术作品是表达城市精神风貌与文化性格的艺术形式,承担着“历史记录者”和“未来展望者”的角色,能够充分展现城市的历史底蕴、地域特色和城市形象。为了实现锡东新城的“开放式、生态型、国际化”发展目标,展示锡东新城的底蕴、特色和风貌,打造锡东新城的城市空间艺术形象,现特举办“2022无锡锡东新城商务区、无锡翠屏山旅游度假区公共艺术作品征集大赛”。
二、大赛组织架构
无锡翠屏山旅游度假区管理办公室
江南大学设计学院公共艺术与美术系
上海公共艺术协同创新中心
合作媒体:凤凰网
三、大赛理念与主题
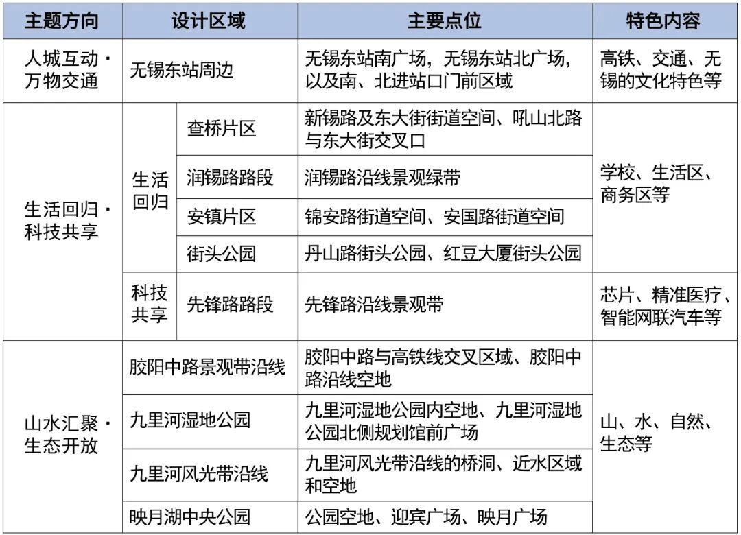
四、征集区域点位

(二)各主题方向的区域点位示意地图(具体点位信息可参照附件内容)

五、参赛作品要求
注:各类参赛作品均不能含有色情、暴力等因素,遵守《广告法》和国家有关法律、行政法规的规定,意识形态及政治观点不能与中华人民共和国法律相抵触。符合民族文化传统、公共道德价值、行业规范等要求。所征集的设计作品方案必须为原创,且未以任何形式公开发表或投稿。凡涉及抄袭等侵权行为,均由应征者本人承担相应责任。
六、大赛报名及作品提交方式
(一)报名途径
1.提交参赛作品三个角度的电子版图片、个人照片、身份证(正面、背面)扫描件及填写完整的《报名登记表》(电子版文件)和《作者承诺书》(扫描件)打包发送至收件单位邮箱参加评选。国外参赛作者原则上用英语填写。报送材料逾期不予受理。
2.以图片或视频形式提交作品均可。
图片形式:作品图片文件不小于5MB每张,按照"作者姓名+作品名称+点位"的格式命名,图片尺寸指定为A3(297x420mm)横竖构图均可,图片格式为JPG格式,分辨率为300dpi,颜色模式为RGB。
视频形式:视频以MP4格式提交,时长在5分钟以内,标清或高清不限。
3.每一件参赛作品需附带较为详细的文字说明。
4.只需要网上提交,无需邮寄实物及报名表。
5.应征者递交的作品材料概不退还,请自行保留底稿。
(二)作品网上提交
设计稿与参赛报名表(须提供设计说明,字数要500字以内)发送到官方指定邮箱:xidong2021design@126.com(邮件主题标注“作者姓名+作品名称+点位”)。
(三)作品征集时间
初评网上报名及作品提交截止时间:2022年03月10日。
投稿人请于2022年03月10日24∶00前报送参赛作品。
七、赛程安排
1.投稿时间:即日起至2022年03月10日24∶00;
2.初评时间:2022年03月11日至2022年03月15日;
3.公众投票:2022年03月20日至2022年03月27日;
4.复评时间:2022年03月28日至2022年03月31日;
八、奖项设置
本次比赛奖项及奖金设置:
特等奖(1名)∶60000元人民币
此外,针对“人城互动·万物交通”、“生活回归·科技共享”、“山水汇聚·生态开放”三个主题组,每组各评选出一、二、三等奖及优秀奖,其中:
一等奖∶30000元人民币(每组各1名)
二等奖∶15000元人民币(每组各2名)
三等奖∶8000元人民币(每组各3名)
优秀奖∶3000元人民币(每组各若干名)
九、评审形式
(一)评委组成
1.初评:初评环节的评委由主办单位领导、组委会聘请的相关领域专家担任。
2.复评:复评环节的评委由主办单位聘请相关领域的专家组成艺术委员会担任。
(二)评选方式
1.初评∶由主办单位领导、组委会聘请的相关领域专家对征集到的作品方案进行评审,并评选出入围作品。
2.公众投票:大赛组委会在指定网站对入围作品进行公示,并由公众在网络平台对入围作品进行投票。
3.复评∶根据公众投票的结果,综合相关领域专家的意见,由组委会、艺术委员会专家共同选定获奖作品,并评定奖励级别。
4.公示:复评结束后,主办单位将在无锡锡东新城商务区微信公众号、无锡翠屏山旅游度假区微信公众号、江南大学设计学院微信公众号等平台公示获奖信息,并联系获奖作者。
十、相关知识产权及作品所有权说明
1.凡提交作品参加本活动的投稿人均视为已承认并遵守本公告的各项规定。
2.投稿作品必须原创,作者应拥有作品全部的知识产权,且未在任何户外场地建设,杜绝抄袭和一稿多投。
3.参赛作者提报的作品方案不得侵犯第三方的专利权、著作权、商标权、名誉权或其他任何合法权益。
4.投稿人投稿后,即视为投稿人授权主办方在本次活动期间的可将投稿作品用于包括设计方案宣传、出版、展览及实施等与本次活动相关的有关知识产权的直接使用;未获奖作品如主办方使用,可另行签订有偿使用协议。
5.本次活动有关的一切争议均应适于中华人民共和国相关法律。
6.因丢失或损坏、误寄、失窃或其他非主办方的原因造成参赛作品丢失或是损坏主办方不承担任何责任。
7.大赛所有获奖参赛作品的知识产权归大赛主办方所有,在奖金发放前,获奖参赛者/企业/团队需协助组委会签署《知识产权许可使用协议》,授予主、承办方享有对相应设计方案进行再设计、生产、销售、展示、出版等全部权益。作者不得将此权利再次授权任何其他个人或机构,作者保留对其作品的永久署名权。
8.投稿作品无论是否采用均不退回。
9.主办方对本次活动的所有文件保留最终解释权。
10.未尽事宜参照知识产权相关法律法规。
十一、其他事项说明
1.如因不可抗因素影响而延期举行赛事,将在无锡锡东新城商务区微信公众号、江苏省无锡翠屏山旅游度假区微信公众号、江南大学设计学院微信公众号通知具体时间。
2.投稿作品在评选结果公布前不得重复参加其他相关评选活动,因作品重复投稿产生的法律纠纷由该作品投稿者承担。
3.作者不得将获奖作品用于任何商业用途。
4.本次活动的最终解释权归承办单位所有。
十二、大赛组委会联系方式
邮箱:xidong2021design@126.com
电话:15949210420(高老师)
地址:江苏省无锡市蠡湖大道1800号江南大学设计学院
十三、附件云链接
链接:https://pan.baidu.com/s/1OXTaGjeA8g-wINTsuwE56A
提取码:2021







