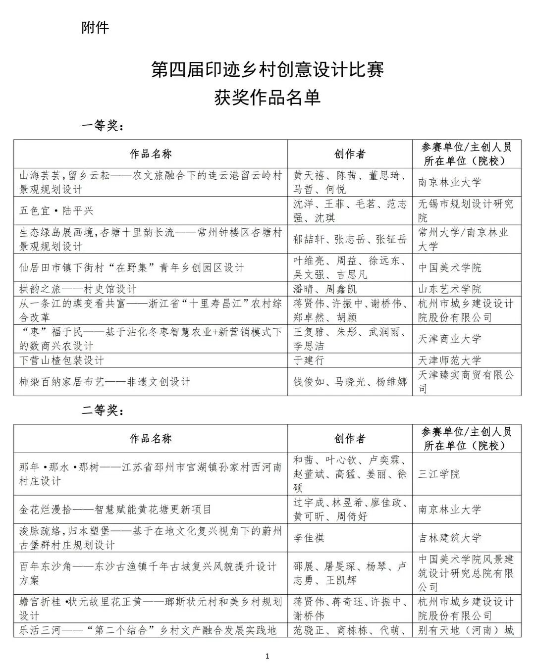
第四届印迹乡村创意设计比赛获奖作品名单

发布时间:2025年4月22日 分类:竞赛资讯 浏览量:2155

图片
关于第四届印迹乡村创意设计比赛获奖作品名单的通报
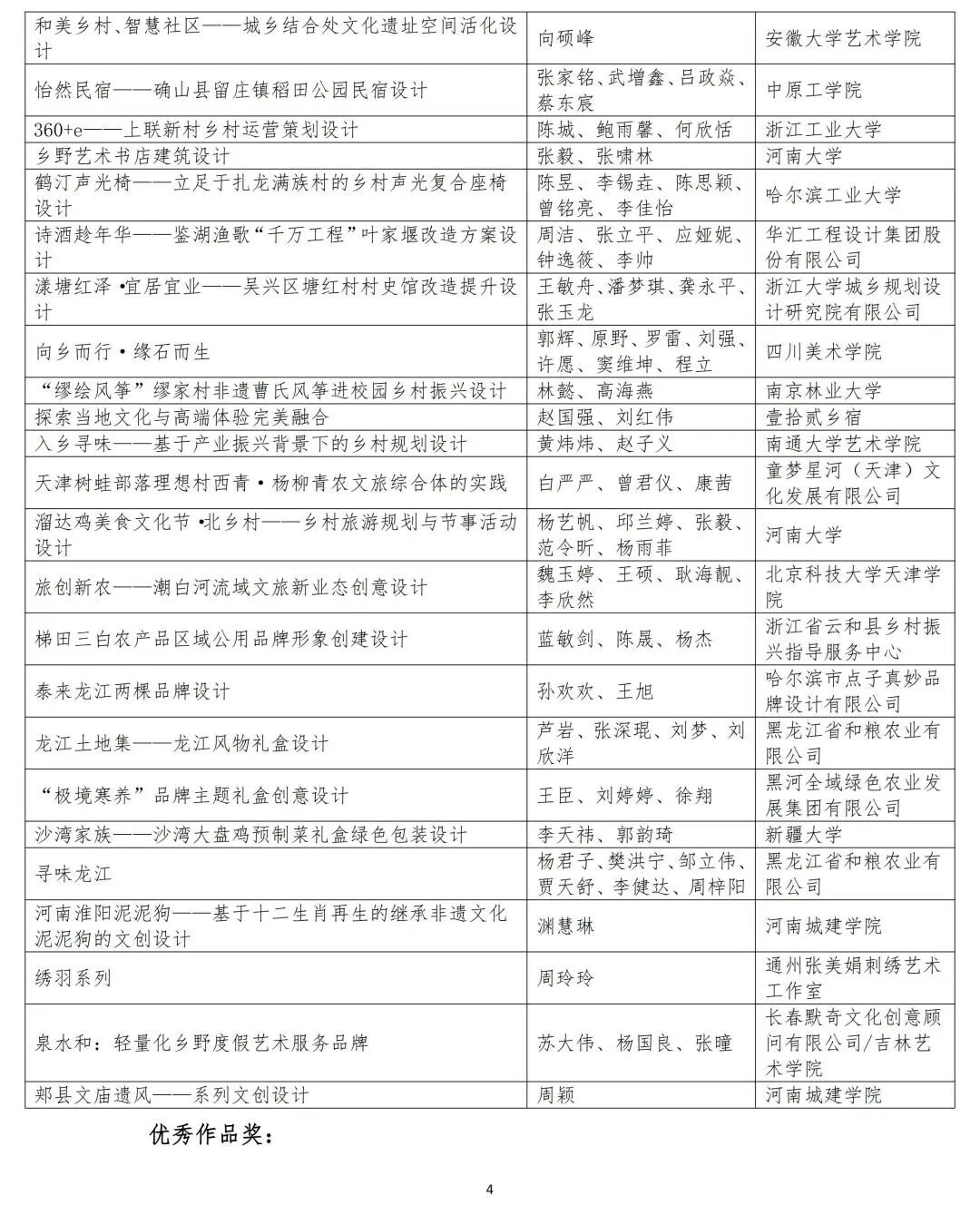
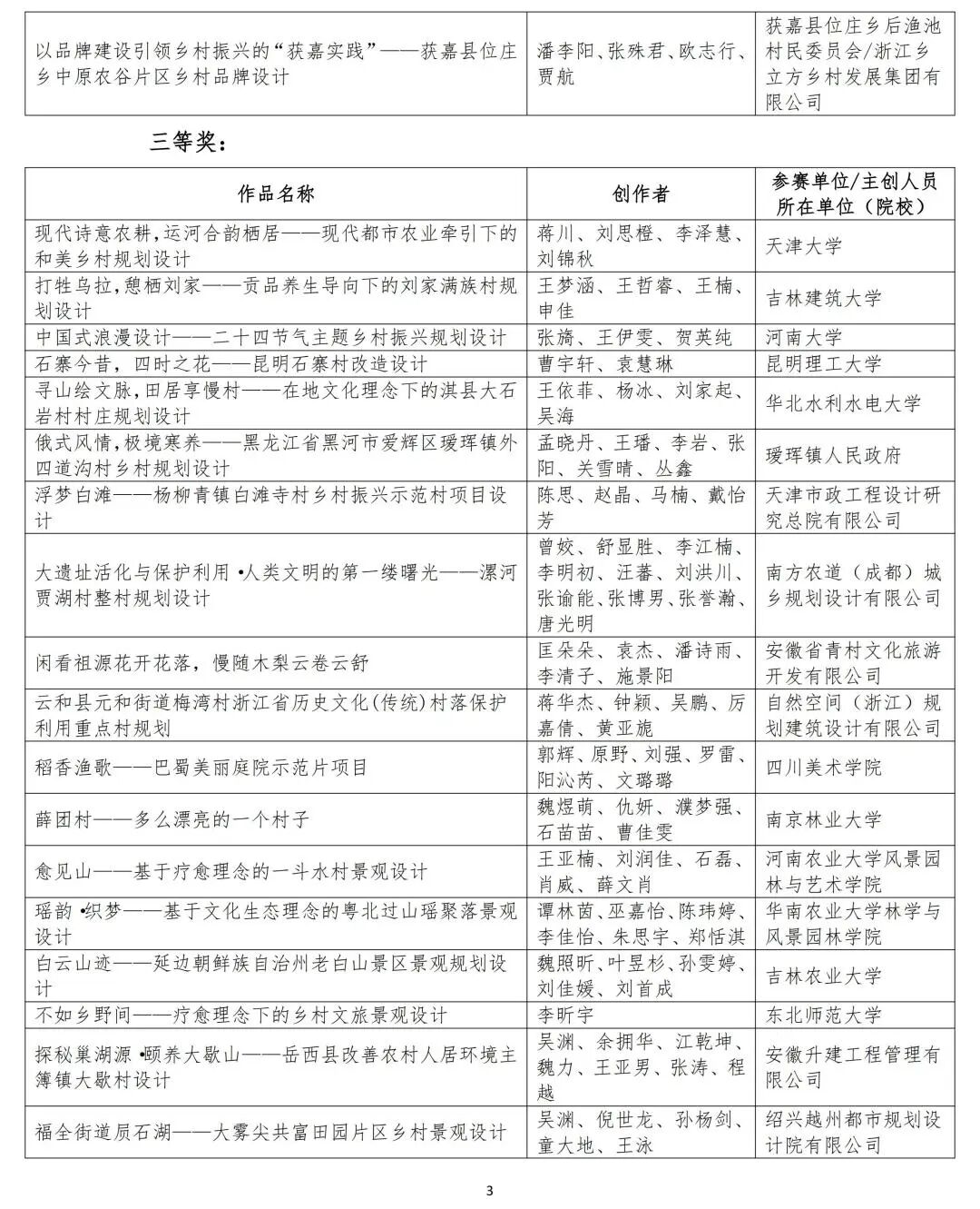
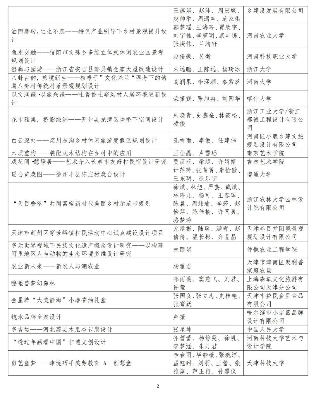
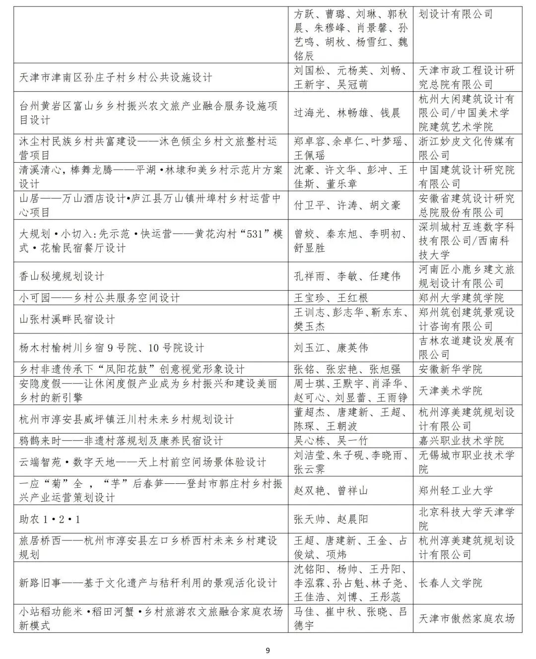
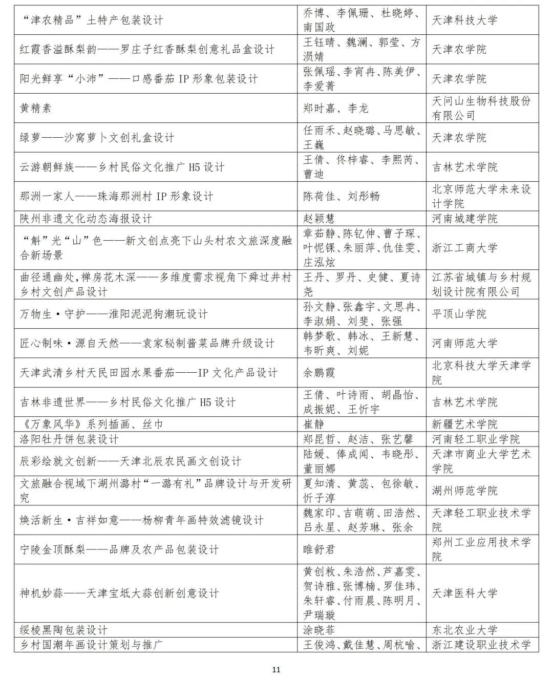
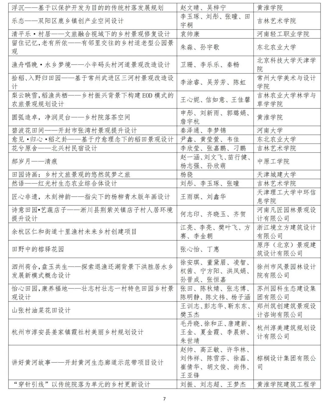
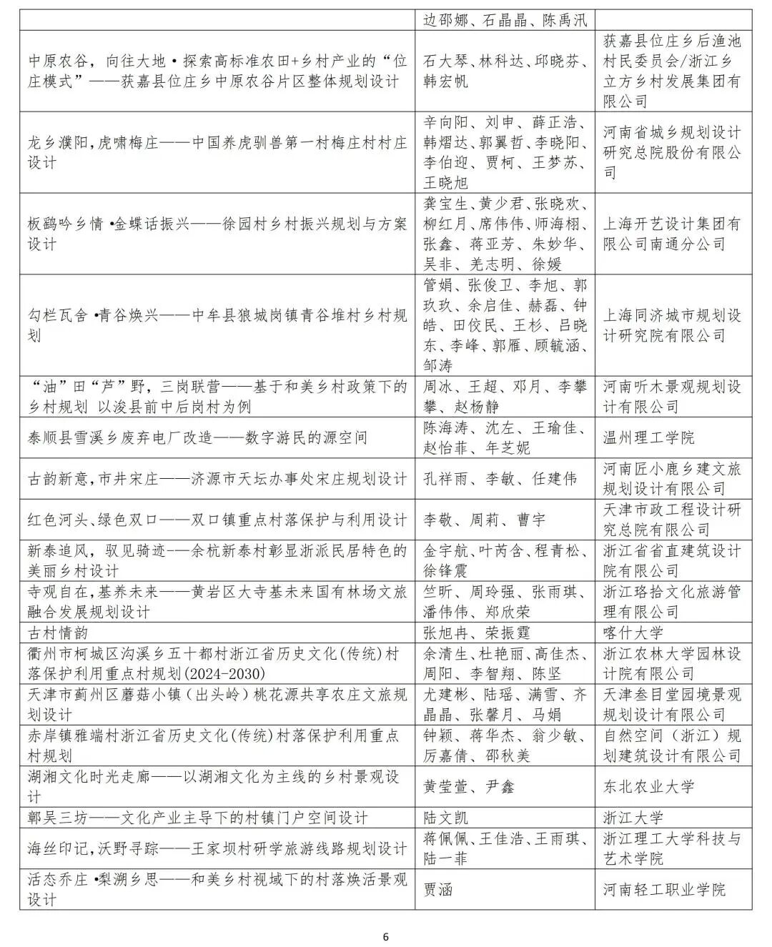
根据《关于举办第四届印迹乡村创意设计比赛的通知》(农(研)办〔2024〕24号)要求,在地方农业农村部门、有关高校和行业组织的大力支持下,目前总决赛评选工作已经完成,现将名单予以公布。根据《印迹乡村创意设计大赛章程》、《印迹乡村创意设计大赛赛制》、《第四届印迹乡村创意设计比赛评选办法》,经形式审查、省级赛/总预选评选、公示、总决赛答辩、专家委员会审议等环节,最终评选出242份获奖作品。其中一等奖作品9份、二等奖作品27份,三等奖作品42份,优秀作品奖作品164份。

 

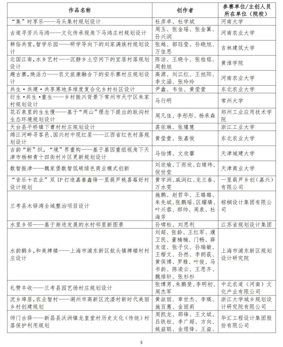
附件:第四届印迹乡村创意设计比赛获奖作品名单

 

印迹乡村创意设计大赛组委会(代章)

农业农村部农村经济研究中心

2025年4月18日

图片
图片
图片
图片
图片
图片
图片
图片
图片
图片
图片
图片